环境服务
您好,清泽环保科技有限公司官网
加入收藏
网站首页
技术服务
废物处理服务
环境服务
行业动态
产业新闻
关于我们
您的位置:
首页
>
技术服务
>
环境服务
.
技术服务
废物处理服务
环境服务
推荐服务
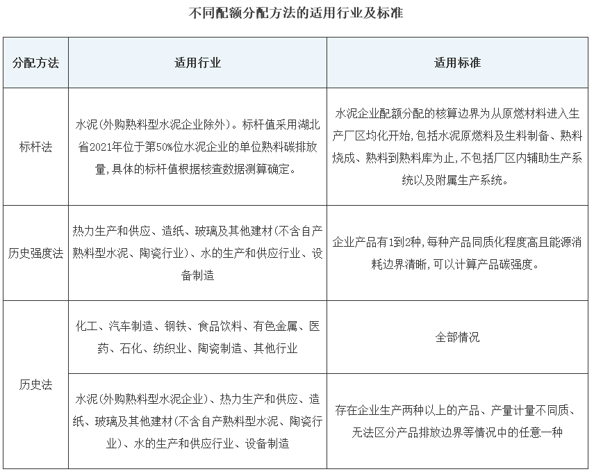
湖北省2021年度碳排放权配额分配方案
时间:2026-03-12 04:41:49
浏览量:983
《浙江省减污降碳协同创新区建设实施方案(征求意见稿)》公开征求意见
时间:2026-03-12 04:41:42
浏览量:813
中国人保签发全国首单“碳捕集保险”
时间:2026-03-12 04:41:38
浏览量:588
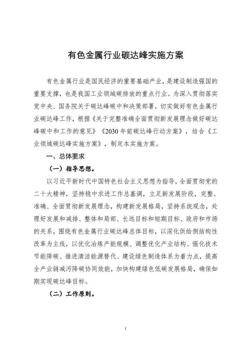
有色金属行业碳达峰实施方案:产业结构、用能结构明显优化 再生金属供应占比达到24%以上!
时间:2026-03-12 04:41:30
浏览量:906
吉林省印发能源科技装备“十四五”规划:继续聚焦能源领域CCUS技术
时间:2026-03-12 04:41:29
浏览量:514
首页
上一页
5
6
7
8
9
下一页
末页
推荐资讯
©2025 清泽环保科技有限公司 版权所有 备案号:
鲁ICP备2025202911号-81
网站地图