北极星环保网获悉,11月8日,浙江省生态环境厅就《浙江省减污降碳协同创新区建设实施方案(征求意见稿)》公开征求意见。
《方案》意见稿中提出,深入实施森林质量精准提升工程。加强自然湿地修复和综合整治。开展耕地质量提升行动,促进农业固碳增效。完善城市绿色系统,科学合理布局城市生态廊 道和生态缓冲带。探索实施城市阳台农业、建筑屋顶园林化行动,提高城市建筑自身碳汇能力。建立生态系统碳汇监测核算体系,开展碳汇本底调查和碳储量评估。实施“蓝色海湾”整 治行动。大力发展海洋“蓝碳”,有序发展浅海贝藻养殖,增加 海洋渔业碳汇功能,支持温州开展红树林蓝碳试点建设。到2025年,全省森林覆盖率达到61.5%,建成林业增汇试点县 10 个, 林业碳汇先行基地10万亩,湿地保护率达到55%以上。
提升碳监测能力。在推动杭州、宁波、丽水等城市碳监测评估试点基础上,开展区域层面、城市层面、园区层面及重点行业企业温室气体排放监测试点工作,探索卫星遥感技术在碳监测领域的深度应用,初步构建碳监测网络。
浙江省生态环境厅关于公开征求《浙江省减污降碳协同创新区建设实施方案(征求意见稿)》意见的函
为贯彻落实《减污降碳协同增效实施方案》(环综合〔2022〕42号),省生态环境厅、省发展改革委、省经信厅、省科技厅、省建设厅、省交通运输厅、省农业农村厅、省能源局、省林业局联合制定《浙江省减污降碳协同创新区建设实施方案(征求意见稿)》。现向社会公开征求意见, 如有修改意见或建议,请于7个工作日内(11月17日前)反馈浙江省生态环境厅。
联系电话:0571-28806113
传真:0571-28869121
通讯地址:杭州市学院路117号,邮编310012
电子邮箱:1037335646@qq.com
浙江省减污降碳协同创新区建设实施方案 (征求意见稿)
为深入贯彻习近平总书记关于减污降碳协同增效系列指示精神,落实党中央、国务院重大战略部署,高水平推进全国首个减污降碳协同创新区建设,根据生态环境部等七部委联合印发的《减污降碳协同增效实施方案》,以及《中共浙江省委 浙江省人民政府关于完整准确全面贯彻新发展理念做好碳达峰碳中和工作的实施意见》《中共浙江省委 浙江省人民政府关于深 入打好污染防治攻坚战的实施意见》等文件要求,制定本实施方案。
一、总体要求
(一)基本原则
协同增效,源头防控。坚持系统观念,强化目标协同、区 域协同、领域协同、任务协同、政策协同、监管协同,以碳达峰行动进一步深化环境治理,以环境治理助推高质量达峰。突 出主要领域、重点行业和关键环节,强化资源能源节约和高效 利用,加快形成有利于减污降碳的产业结构、生产方式和生活方式。
政府主导,市场激励。更好发挥政府作用,创新管理方式,加强推广应用,形成各具特色的典型做法和有效模式,实现多层面、多领域减污降碳协同。坚持双轮驱动,发挥市场在资源配置中的决定性作用,充分调动企业积极性,激发市场主体绿色低碳转型发展的内生动力。
科技引领,优化路径。加强减污降碳集成技术研发应用, 提升绿色低碳创新策源能力。统筹水、气、固废、温室气体等多领域减排要求,优化治理目标、治理工艺和技术路线,强化 多污染物与温室气体协同控制,增强污染防治与碳排放治理的协调性。
数字赋能,机制创新。以数字化改革为牵引,探索减污降碳协同数智赋能技术手段,打通“双碳”数智平台等应用成果。完善管理制度、基础能力和市场机制,有力支撑减污降碳目标任 务落地实施。
(二)主要目标
到 2025 年,基本形成符合主体功能定位的开发格局,初步建立资源循环利用体系,构建减污降碳协同制度体系,实现技术突破、管理优化、制度创新,形成可复制、可推广的减污降 碳协同发展典型模式。主要污染物总量减排和单位 GDP 二氧化碳排放完成国家下达的控制目标,非化石能源占一次能源消费比重达到 24%,所有设区市和 60%的县(市、区)通过“无废城 市”建设评估,设区市减污降碳协同指数提高 10%,创建 20 个 创新城市、50 个创新园区,建设 200 个标杆项目。
到 2030 年,减污降碳协同能力显著提升,助力实现碳达峰目标;碳达峰与空气质量改善协同推进取得显著成效;水、土壤、固体废物等污染防治领域协同治理水平显著提高。非化石 能源占一次能源消费比重达到 30%,设区市减污降碳协同指数累计提高 20%,累计创建 40 个创新城市、100 个创新园区,建设 400 个标杆项目。
二、加强源头防控
(一)强化生态环境分区管控。统筹考虑碳排放控制要求,研究制定减污降碳源头管控政策体系。指导湖州做好“三线一单”协同推动减污降碳试点,探索“三线一单”促进减污降碳协同管控 的技术路径、管理模式。全面总结湖州试点经验,在全省建立 与减污降碳目标相适应的分区管控体系。
(二)加强生态环境准入管理。坚决遏制高耗能、高排放、低水平项目盲目发展。持续加强产业集群环境治理,明确产业布局和发展方向,高起点设定项目准入类别,引导产业向“专精 特新”转型。在产业结构调整指导目录中考虑减污降碳协同要求。 以“两高”行业为主导产业的园区规划环评应增加碳排放情况与 减排潜力分析。新建、改建、扩建钢铁、火电、建材、化工、 石化、有色金属、造纸、印染、化纤等建设项目,按照国家和 省有关规定将温室气体排放纳入环境影响评价范围。
(三)推动能源绿色低碳供应。深入推进国家清洁能源示范省创建,统筹能源安全和绿色低碳发展,大力发展太阳能、风能等可再生能源,安全发展核电,合理开发水能,完善促进 氢能产业发展,全力争取清洁电力入浙,推动化石能源清洁高效利用,完善能源基础设施建设,加快终端能源消费电气化。 严禁在国家政策允许的领域以外新(扩)建燃煤自备电厂。到 2025 年,风光装机实现倍增,全省风电、光伏总装机达到 3400 万千瓦以上,核电装机超过 1000 万千瓦。
三、推进大气污染防治协同控制
(四)推进重点行业绿色低碳发展。聚焦宁波、舟山石化,杭州、湖州水泥,嘉兴、绍兴、台州化工,宁波、衢州钢铁 行业开展减污降碳协同。石化行业推行减油增化,优化产品结 构,提高炼油和石化产业基地化、石化和化工园区一体化、集 约化程度,加快炼化系统能量优化技术。水泥行业严格执行熟 料产能置换,严控产能,加快原燃料替代。化工行业提高化学 产品质量标准,加快高效精馏技术装备应用,推动副产能源资 源与钢铁、建材等其他行业耦合发展。钢铁行业有序发展短流 程电炉工艺,提高废钢比,持续降低高炉燃料比。推动一批重 点企业能耗、物耗、水耗达到国际领先水平。
(五)加强工业源大气污染物与温室气体协同控制。加大氮氧化物、挥发性有机物(VOCs)以及温室气体协同减排力度。 实施低 VOCs 含量原辅材料和产品源头替代工程。深化石化等 重点行业 VOCs 治理,强化工业园区、企业集群大气污染综合 整治。因地制宜建设一批涉 VOCs“绿岛”项目,到 2025 年,活 性炭再生处置建设规模达到 60 万吨/年以上,实现活性炭集中收 集再生体系全覆盖。一体推进重点行业大气污染深度治理与节能降碳,推动钢铁、水泥行业及锅炉超低排放改造,探索开展 大气污染物与温室气体排放协同控制改造提升工程试点,推动 二氧化碳捕集、利用与封存技术研发和转化应用。深化工业炉 窑综合治理,稳步推进清洁燃料替代。到 2025 年,溶剂型工业 涂料、油墨使用比例分别降低 20 个百分点、10 个百分点,溶剂 型胶粘剂使用量降低 20%;60%的省级以上开发区(园区)建成 清新园区;打造 60 个工业源大气污染物与温室气体协同控制标 杆项目。
(六)强化移动源大气污染物与温室气体协同控制。推进 港口集疏运铁路、物流园区及大型工矿企业铁路专用线等“公转 铁”线路建设,大力发展江海直达、江海联运。深入实施清洁柴 油车(机、船)行动,基本淘汰国三及以下排放标准汽车,加 快淘汰国四标准柴油货车。除保留的应急、特种专业技术用车 等车辆外,新增或更新的城市公交、邮政、公务用车、出租车 新能源比例为 80%。推动氢燃料电池汽车示范应用,有序推广 清洁能源汽车,加强新能源和清洁能源船舶推广应用。全面完 成港口主要码头岸电设施改造,积极推进“油、电、氢、气”合建 站建设。到 2025 年,全省国四及以下老旧营运货车更新淘汰 4 万辆。铁路货运量占比完成国家下达目标,集装箱江海、海河 联运量年均增速超过 10%。
(七)推进非二氧化碳温室气体协同控制。控制农业领域 甲烷、氧化亚氮排放。提升秸秆综合利用水平,强化秸秆焚烧管控。积极推广使用沼气发电等规模化资源化综合利用技术。 加强造纸、化工、食品等行业污水处理的甲烷回收利用。加强 消耗臭氧层物质和氢氟碳化物管理,加快使用含氢氯氟烃生产 线改造,逐步淘汰氢氯氟烃使用。
四、推进水环境治理协同控制
(八)深化水环境治理与温室气体减排协同。聚焦绍兴、 嘉兴纺织,衢州、嘉兴造纸,温州电镀等行业开展减污降碳协 同。纺织行业推行小浴比染色、无聚乙烯醇上浆织造、再生纤 维素纤维绿色制浆、针织物平幅染色、涤纶织物少水连续式染 色等技术和装备改造。造纸行业开展黑液、制浆造纸污泥等废 料以及制浆臭气、污水厌氧消化甲烷等废气中生物质能源的回 收利用。电镀行业淘汰现有高耗能机电设备,提高生产线自动 化率。大力推进污水资源化利用,推进产业园区用水系统集成 优化。适度发展稻鱼综合种养、渔光一体、鱼菜共生等多层次 综合水产养殖模式。到 2025 年,打造 60 个水环境治理与温室 气体减排协同标杆项目,打造一批农业领域减污降碳协同试点, 建成 1000 家低碳生态农场。
(九)注重污水处理减污降碳协同。鼓励污水处理厂采用 高效低能耗设备。鼓励污水处理厂互联互通、削峰填谷,推广 污泥沼气热电联产及水源热泵等热能利用技术,推广建设太阳 能发电设施。实施农村生活污水治理“强基增效双提标”行动,持 续推进处理设施建设改造,因地制宜开展农村生活污水治理。实施城镇“污水零直排区”建设攻坚行动。到 2025 年,所有县(市、 区)完成城镇“污水零直排区”建设,完成 10 个污水处理设施减污降碳协同示范工程建设;城市生活污水集中收集率力争达到 80%以上,城市污水处理率达到 98%以上;农村生活污水治理行 政村覆盖率和处理设施出水达标率达 95%以上。
(十)强化水资源节约集约利用。大力实施国家节水行动, 全面强化水资源刚性约束,实行水资源消耗总量和强度双控。 推进污水资源化利用和海水淡化规模化利用。推进工业节水减 排,纺织等行业水耗达到清洁生产先进水平。构建区域再生水 循环利用体系,因地制宜建设人工湿地水质净化工程及再生水 调蓄设施。探索推广污水社区化分类处理和就地回用。建设资 源能源标杆再生水厂。到 2025 年,全省用水总量控制在 186.8 亿立方米以内,万元地区生产总值用水量较 2020 年下降 16%以 上,万元工业增加值用水量较 2020 年下降 18%以上;城市再生 水利用率不低于 20%(缺水城市利用率不低于 25%),再生水利 用配置试点地区和城市再生水利用率达到 25%以上,创建节水 型企业 1000 家以上。
五、推进固废污染防治协同控制
(十一)全域建设“无废城市”。开展全国“无废城市”数字化改革试点建设。推进各类固体废物源头减量。加强生活垃圾 填埋场综合治理。深入开展生活垃圾焚烧发电行业达标排放专 项整治。提升危险废物监管和利用处置能力,加快形成满足实际需求的垃圾焚烧飞灰协同处理、废盐资源化利用能力。到 2025 年,全省城乡生活垃圾分类实现全覆盖,基本实现危险废物“趋 零填埋”。
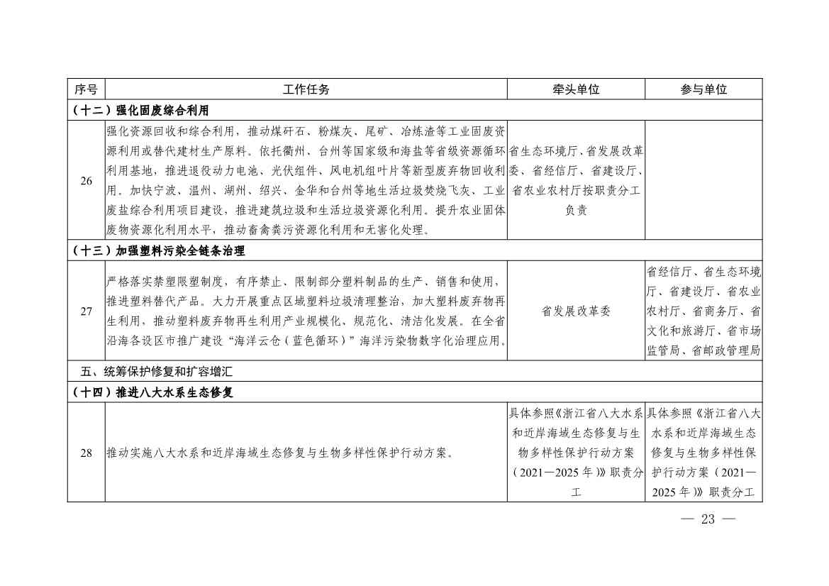
(十二)强化固废综合利用。推动工业固废资源利用或替代建材生产原料。推进退役动力电池等新型废弃物回收利用。 加快宁波、温州、湖州、绍兴、金华和台州等地生活垃圾焚烧 飞灰、工业废盐综合利用项目建设,推进建筑垃圾和生活垃圾 资源化利用。提升农业固体废物资源化利用水平,推动畜禽粪 污资源化利用和无害化处理。到 2025 年,一般工业固体废物综 合利用率达到 98%以上,建筑垃圾综合利用率达到 90%以上, 畜禽粪污资源化利用和无害化处理率保持在 92%以上,打造 80 个固废污染防治协同控制标杆项目。
(十三)加强塑料污染全链条治理。严格落实禁塑限塑制度,有序禁止、限制部分塑料制品的生产、销售和使用,推进 塑料替代产品。大力开展重点区域塑料垃圾清理整治,加大塑 料废弃物再生利用,推动塑料废弃物再生利用产业规模化、规 范化、清洁化发展。在全省沿海各设区市推广建设“海洋云仓 (蓝色循环)”海洋污染物数字化治理应用。到 2025 年,城乡 一体的多元共治体系基本形成,塑料污染得到有效控制。
六、统筹保护修复和扩容增汇
(十四)推进八大水系生态修复。推动实施八大水系和近岸海域生态修复与生物多样性保护行动方案。实施河湖水系综合整治,禁止侵占自然河湖、湿地等水源涵养空间。开展河湖 岸坡生态化改造与生态缓冲带修复。到 2025 年,修复河湖生态 缓冲带 1000 公里,完成岸坡生态化改造 2000 公里,新增省级 美丽河湖 500 条(个)。
(十五)加强生态保护修复监管。用好第三次全国国土调查成果,构建完善生态监测网络,完善自然保护地、生态保护红线监管制度。加强重点区域流域海域、生态保护红线、自然 保护地、县域重点生态功能区等生态状况监测评估,强化生态保护修复监督评估。加强生态破坏问题监督和查处力度,持续深入实施“绿盾”自然保护地强化督查专项行动。
(十六)增强碳汇能力。深入实施森林质量精准提升工程。 加强自然湿地修复和综合整治。开展耕地质量提升行动,促进农业固碳增效。完善城市绿色系统,科学合理布局城市生态廊 道和生态缓冲带。探索实施城市阳台农业、建筑屋顶园林化行 动,提高城市建筑自身碳汇能力。建立生态系统碳汇监测核算体系,开展碳汇本底调查和碳储量评估。实施“蓝色海湾”整 治行动。大力发展海洋“蓝碳”,有序发展浅海贝藻养殖,增加 海洋渔业碳汇功能,支持温州开展红树林蓝碳试点建设。到 2025 年,全省森林覆盖率达到 61.5%,建成林业增汇试点县 10 个, 林业碳汇先行基地 10 万亩,湿地保护率达到 55%以上。
七、开展模式创新
(十七)不同类型城市减污降碳协同创新试点。聚焦现代化国际大城市、工业型城市、数字经济型城市和生态良好型城 市等 4 大城市类型创新模式,加快探索各具特色的减污降碳协 同推进机制,助力实现区域绿色低碳发展目标。杭州市开展现 代化国际大城市减污降碳协同创新试点建设,发挥数字化改革和智慧治理优势,探索以人为核心的城市生态环境治理效能评 价体系,将减污降碳协同增效融入城市规划建设和管理、基本 公共服务、生产生活各领域,打造高品质生活美丽城市样板。
(十八)重点产业园区减污降碳协同创新试点。聚集石化、 化工、化纤、纺织印染、造纸、建材、钢铁、电镀等重点产业 园区,积极探索符合园区特点的减污降碳协同创新模式,促进 资源能源的集约节约高效循环利用,提升基础设施绿色低碳水 平。
(十九)重点行业企业减污降碳协同创新试点。聚焦污染 物和二氧化碳排放量大、环境治理绩效提升空间大的重点行业, 推动一批企业开展减污降碳协同创新行动,探索多污染物与温 室气体协同控制技术工艺。
八、创新政策制度
(二十)强化减污降碳协同管理。探索建立碳排放总量控 制制度和碳增量准入机制,积极推动能耗“双控”向碳排放总量和 强度“双控”转变。建立重点行业碳排放管理台账,在杭州等地探 索统筹排污许可和碳排放管理试点。
(二十一)推动减污降碳一体化监管试点。在嘉兴市探索建立减污降碳一体化监管体系,推动将温室气体管控要求统筹 融入环境准入、排放源管理、环境监测和执法监管等全过程以 及治水、治气、治土、清废等全要素中。
(二十二)建立减污降碳协同评价机制。建立并动态发布 浙江省减污降碳协同指数,对各城市减污降碳协同工作推进情 况进行跟踪评估,客观评价各城市环境—气候—经济效益协同、 重点措施增效、协同管理提效的实施效果。
(二十三)完善环境资源市场化配置机制。探索温室气体 自愿减排交易市场试点,推动丽水市温室气体自愿减排交易、 安吉县竹林碳汇交易、椒江区大陈岛海洋蓝碳交易等试点建设, 健全资源环境市场配置机制,推动一批较为成熟的项目参与国 际自愿减排市场备案交易。扩大可再生能源、生态系统碳汇等 碳减排项目储备。建立和实施全省统一的排污权有偿使用和交 易制度。
(二十四)构建减污降碳协同多元激励机制。加大对绿色 低碳投资项目和协同技术应用的财政政策支持。建立减污降碳 协同项目库,出台专项金融支持政策。继续大力发展绿色信贷、 绿色保险、绿色债券等金融产品,加快发展减污降碳投融资项 目。在丽水市获批国家气候投融资试点基础上,争取温州、衢 州等市纳入后续国家气候投融资试点,探索气候投融资模式创新。支持宁波市开展碳资信工作。扩大绿色低碳产品供给和消 费,建立绿色消费激励和回馈机制。完善环境信用评价和绿色金融联动机制。
九、提升协同能力
(二十五)编制大气污染物和温室气体排放融合清单。研 究大气污染物和二氧化碳融合的技术方法,建立排污许可、环 境统计、污染源在线监测等数据支撑清单编制的工作机制,提 升融合清单的精细化和时效性。
(二十六)提升碳监测能力。在推动杭州、宁波、丽水等 城市碳监测评估试点基础上,开展区域层面、城市层面、园区 层面及重点行业企业温室气体排放监测试点工作,探索卫星遥 感技术在碳监测领域的深度应用,初步构建碳监测网络。
(二十七)建设“减污降碳在线”应用场景。以监管闭环和企业服务两个多跨场景作为小切口,建设减污降碳“一本账”“一体考”“一链管”“一体配置”“一体决策”“一键达”等多个子 场景应用。
(二十八)推动数字孪生试点建设。探索建设减污降碳协同数字孪生应用场景,在上虞杭州湾精细化工园区开展试点应用。探索建设空气污染与碳排放协同预警及精准调控数字孪生 应用场景。
(二十九)科技研发创新与应用示范。设立一批重大科技专项,开展减污降碳协同控制关键核心技术研发与示范应用,发布重点领域和重点行业减污降碳集成技术指南。
十、加强组织实施
加强组织领导。各地区各有关部门应充分认识减污降碳协同工作的重要性、紧迫性,抓好贯彻落实。各有关部门要加强协调配合,各司其职,各负其责,形成合力,系统推进相关工 作。各地要结合实际,制定实施方案,明确时间目标,细化工作任务,确保各项重点举措落地见效。
加强考核督察。统筹减污降碳工作要求,将温室气体排放控制目标完成情况纳入生态环境相关考核,定期公布减污降碳协同指数评价结果,逐步形成体现减污降碳协同要求的生态环 境考核体系。
加强宣传教育。组织开展减污降碳协同业务培训,提升相关部门、地方政府、企业管理人员能力水平。加强宣传引导,利用六五环境日、全国低碳日、全国节能宣传周等广泛开展宣传教育活动。开展生态环境保护和应对气候变化科普活动,引导公众践行绿色低碳生活方式。加大信息公开力度,完善公众监督和举报反馈机制。
附件:1.浙江省减污降碳协同创新区建设目标清单、任务清单、政策清单
2.浙江省减污降碳协同指数


















