北极星碳管家网获悉,11月15日,工业和信息化部、国家发展和改革委员会和生态环境部发布《关于印发有色金属行业碳达峰实施方案的通知》,《方案》提出,“十四五”期间,有色金属产业结构、用能结构明显优化,低碳工艺研发应用取得重要进展,重点品种单位产品能耗、碳排放强度进一步降低,再生金属供应占比达到24%以上。“十五五”期间,有色金属行业用能结构大幅改善,电解铝使用可再生能源比例达到30%以上,绿色低碳、循环发展的产业体系基本建立。确保2030年前有色金属行业实现碳达峰。
三部门关于印发有色金属行业碳达峰实施方案的通知
工信部联原〔2022〕153号
科技部、财政部、人力资源社会保障部、交通运输部、商务部、应急部、人民银行、国资委、海关总署、税务总局、市场监管总局、统计局、银保监会、证监会、能源局,各省、自治区、直辖市及计划单列市、新疆生产建设兵团工业和信息化主管部门、发展改革委、生态环境厅(局),有关协会,有关中央企业:
现将《有色金属行业碳达峰实施方案》印发给你们,请认真贯彻落实。
工业和信息化部
国家发展和改革委员会
生态环境部
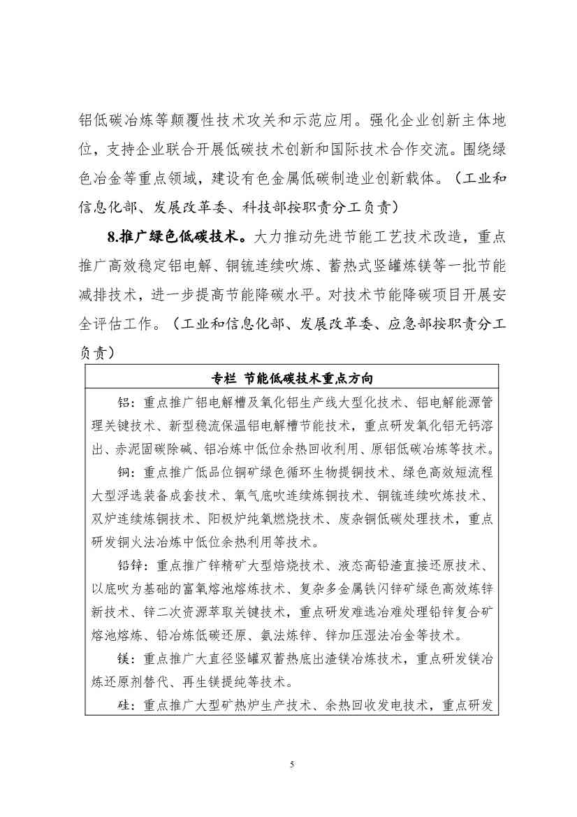
2022年11月10日












