北极星碳管家网获悉,11月11日,吉林省能源局发布了关于印发《吉林省能源科技装备“十四五”规划》的通知,《规划》提出,继续聚焦能源领域CCUS(碳捕集利用与封存)技术,重点发展页岩油、致密气和非常规资源等领域;攻关老油田稳产、气田稳产、提高采收率技术和智能油田建设四项配套技术,规模应用物探、测井、钻井、压裂和地面五项工程技术;开展CO2驱油过程中的固相沉积伤害评价技术、CO2驱油全过程开发规律研究及不同阶段调控技术评价、CO2泡沫驱油提高采收率新技术研究与试验等CCUS技术研发。
吉林省能源局关于印发《吉林省能源科技装备“十四五”规划》的通知
吉能科技〔2022〕373号
省直有关单位、各市(州)人民政府、梅河口市人民政府、长白山管委会、能源装备制造企业、燃料乙醇生产企业及相关科技单位:
《吉林省能源科技装备“十四五”规划》已经我局2022年第12次党组会审议通过,并报省政府领导签批同意,现印发给你们,请认真贯彻执行。
吉林省能源局
2022年11月11日
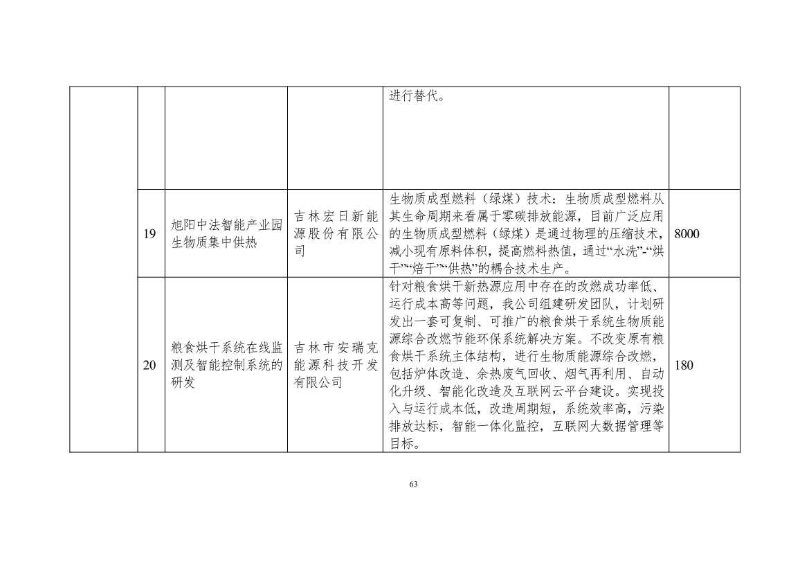
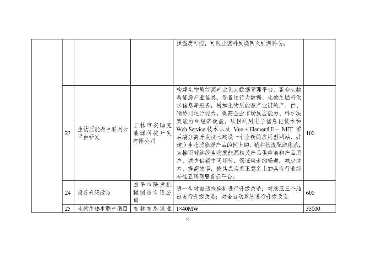
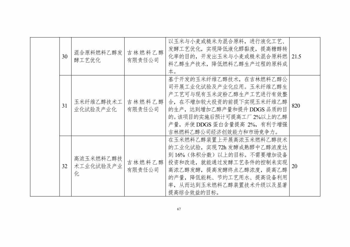
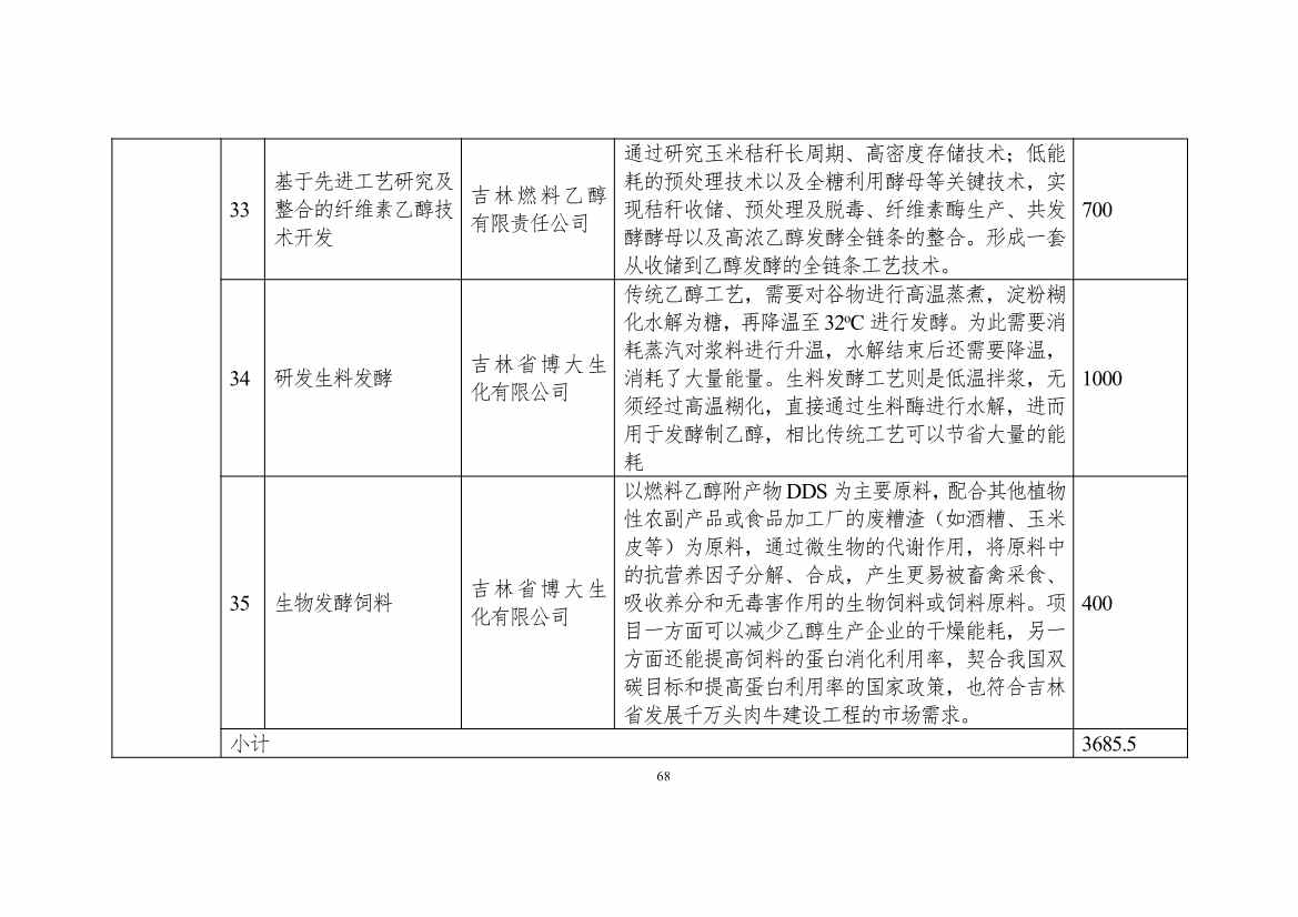
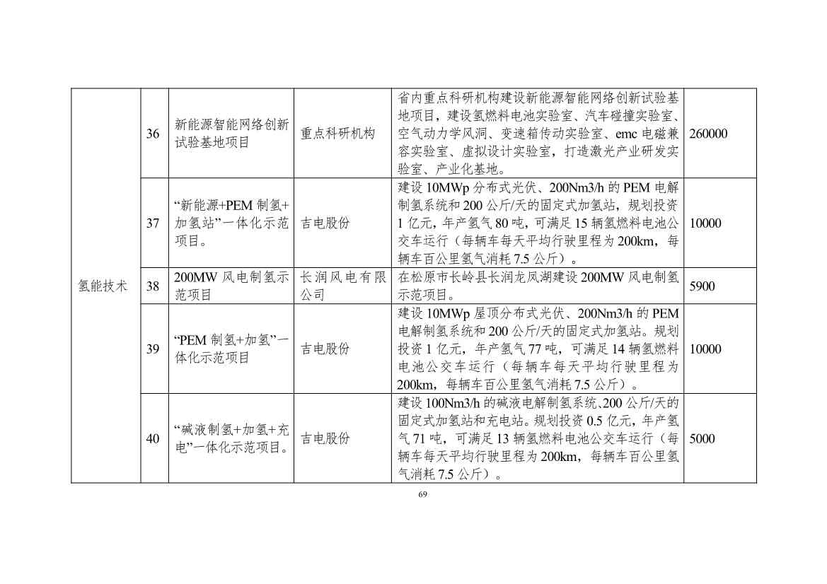
(此件公开发布)



























































































