环境服务
您好,清泽环保科技有限公司官网
加入收藏
网站首页
技术服务
废物处理服务
环境服务
行业动态
产业新闻
关于我们
您的位置:
首页
>
技术服务
>
环境服务
.
技术服务
废物处理服务
环境服务
推荐服务
3033万!广东省梅州市蕉岭县耕地安全利用与土壤污染修复项目招标!
时间:2026-02-05 04:42:44
浏览量:636
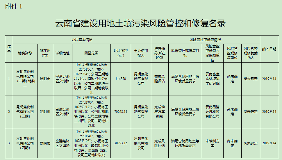
云南省建设用地土壤污染风险管控和修复名录(2022年第一次更新)
时间:2026-02-05 04:42:21
浏览量:565
广东省关于更新广东省建设用地土壤污染风险管控和修复名录的通知(2月)
时间:2026-02-05 04:42:19
浏览量:718
德州市“十四五”土壤、地下水、农村生态环境保护规划(附重点建设项目)
时间:2026-02-05 04:41:59
浏览量:841
泉州市“十四五”土壤污染防治规划
时间:2026-02-05 04:41:59
浏览量:729
首页
上一页
101
102
103
104
105
下一页
末页
推荐资讯
©2025 清泽环保科技有限公司 版权所有 备案号:
鲁ICP备2025202911号-81
网站地图