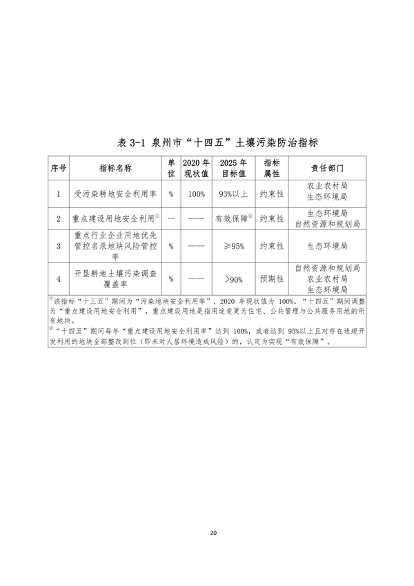
泉州市生态环境局印发了《泉州市“十四五”土壤污染防治规划》,聚焦重点区域、重点行业和重点污染物,强化土壤污染源头管控,防范工矿企业用地新增土壤污染,全面推进耕地分类管理,深入实施建设用地准入管理,建立健全地方法规标准体系和监测网络,加强监管能力建设。形成5项重点任务,具体包括:一是推进“精准治理”,构建土壤污染防控治体系;二坚持“源头减量”,推动土壤污染源头综合防控;三是强化“土尽其用”,实施农用地科学分类管理;四是注重“永续利用”,实行建设用地全生命周期管控;五是创新“科学护土”,推进土壤生态环境智慧监管。详情如下:






















上一页12下一页

