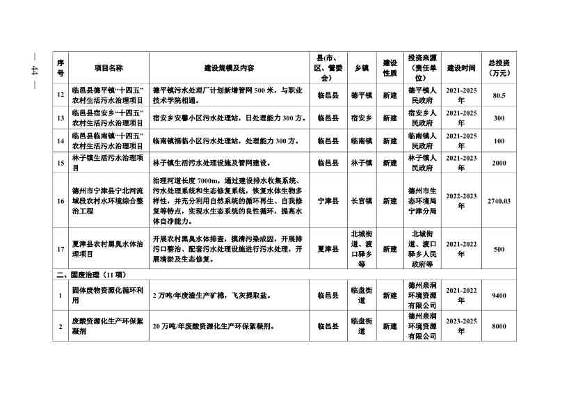
日前,德州市生态环境局发布关于印发德州市“十四五”土壤、地下水、农村生态环境保护规划的通知,规划总体目标提出全面落实国家和山东省关于土壤污染防治、地下水污染防治、农村环境综合整治和固体废物处理利用的有关规定,在系统分析土壤生态环境、地下水生态环境、 农村生态环境现状及存在问题的基础上,科学开展土壤污染防治、地下水污染防治工作,推进固废处理能力的提高,改善全市农村生态环境质量。《规划》包括17 项土壤、地下水和农村生态环境保护重点建设项目,11项固废治理重点建设项目,全文如下:
















































日前,德州市生态环境局发布关于印发德州市“十四五”土壤、地下水、农村生态环境保护规划的通知,规划总体目标提出全面落实国家和山东省关于土壤污染防治、地下水污染防治、农村环境综合整治和固体废物处理利用的有关规定,在系统分析土壤生态环境、地下水生态环境、 农村生态环境现状及存在问题的基础上,科学开展土壤污染防治、地下水污染防治工作,推进固废处理能力的提高,改善全市农村生态环境质量。《规划》包括17 项土壤、地下水和农村生态环境保护重点建设项目,11项固废治理重点建设项目,全文如下:















































