北极星环境修复网获悉,日前,云南省生态环境厅发布关于2022年第一次更新《云南省建设用地土壤污染风险管控和修复名录》的通知,公开了《云南省建设用地土壤污染风险管控和修复名录》,《云南省建设用地土壤污染风险管控和修复名录移出清单》,详情如下:
各有关州、市生态环境局、自然资源和规划局:
根据《土壤污染防治法》和《建设用地土壤污染风险管控和修复名录及修复施工相关信息公开工作指南》(生态环境部公告2021年第71号)关于实行建设用地土壤污染风险管控和修复名录制度及相关信息公开的规定和要求,省生态环境厅会同省自然资源厅制定了《云南省建设用地土壤污染风险管控和修复名录》(以下简称《名录》),并根据风险管控、修复情况适时更新。
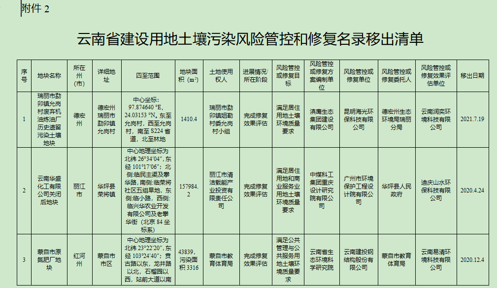
一、原《目录》中“昆明焦化制气有限公司地块”在全国污染地块土壤环境管理系统中已拆分为“昆明焦化制气有限公司地块(一期)”“昆明焦化制气有限公司地块(二期)”“昆明焦化制气有限公司地块(三期)”和“昆明焦化制气有限公司地块(四期)”等四个地块,其中“昆明焦化制气有限公司地块(一期)”已完成治理修复,省生态环境厅会同省自然资源厅对该地块治理修复效果评估报告进行了专家评审,根据专家评审意见,该地块已达到规划用地土壤环境质量要求,现将“昆明焦化制气有限公司地块(一期)”移出《名录》;其余三个地块纳入《名录》。
二、“瑞丽市勐卯镇允岗村废弃机油炼油厂历史遗留污染土壤地块”已完成治理修复,省生态环境厅会同省自然资源厅对该地块治理修复效果评估报告进行了专家评审,根据专家评审意见,该地块已达到规划用地土壤环境质量要求,现将该地块移出《名录》。




原标题:云环通〔2022〕31号 云南省生态环境厅 云南省自然资源厅关于2022年第一次更新《云南省建设用地土壤污染风险管控和修复名录》的通知

