北极星环境修复网获悉,8月8日,北京市生态环境局发布北京市建设用地土壤污染风险管控和修复名录及移出清单,中节能大地(杭州)环境修复有限公司、中石化第五建设有限公司、北京首钢建设集团有限公司等企业参与风险管控或者修复。详情如下:
北京市建设用地土壤污染风险管控和修复名录及移出清单
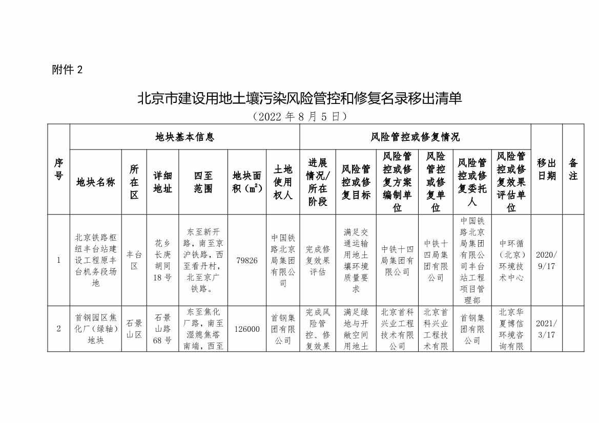
按照《中华人民共和国土壤污染防治法》第五十八条,以及生态环境部《关于发布<建设用地土壤污染风险管控和修复名录及修复施工相关信息公开工作指南>的公告》(公告2021年 第71号)要求,更新建设用地土壤污染风险管控和修复名录及移出清单,详见附件。
附件:1.北京市建设用地土壤污染风险管控和修复名录
2.北京市建设用地土壤污染风险管控和修复名录移出清单
北京市生态环境局
2022年8月5日




















