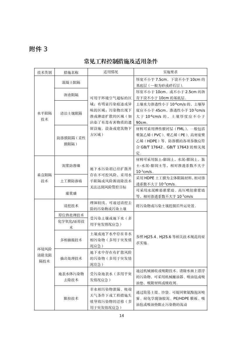
北极星环境修复网获悉,近日,河北省生态环境厅发布关于公开征求《河北省暂不开发利用污染地块风险管控技术指南(试行)》(征求意见稿)意见的通知,征求意见截止日期为2022年8月31日。本指南规定了暂不开发利用污染地块风险管控的目标、程序、管控范围、管控措施及应急措施。本指南适用于河北省行政区域内暂不开发利用污染地块的风险管控。本指南不适用于放射性污染和致病性生物污染地块的风险管控。
关于公开征求《河北省暂不开发利用污染地块风险管控技术指南(试行)》(征求意见稿)意见的通知
为加强我省建设用地土壤污染风险管控,防范暂不开发利用污染地块土壤环境风险,依据《中华人民共和国土壤污染防治法》《污染地块土壤环境管理办法(试行)》和《河北省土壤污染防治条例》,结合我省实际,我厅组织编制了《河北省暂不开发利用污染地块风险管控技术指南(试行)》(征求意见稿),现公开征求意见。
各机关团体、企事业单位和个人均可提出意见和建议。有关意见建议请以电子邮件方式反馈我厅,并注明联系人及联系方式。
征求意见截止日期为2022年8月31日。
联系人及电话:省生态环境厅土壤生态环境处 刘振斌 0311-87909986
省生态环境科学研究院 徐铁兵 0311-89253571
电子邮箱:hbstrc@163.com
附件:1.《河北省暂不开发利用污染地块风险管控技术指南(试行)》(征求意见稿)
2.《河北省暂不开发利用污染地块风险管控技术指南(试行)》(征求意见稿)编制说明
河北省生态环境厅
2022年8月1日






































