土壤修复行业是我国土壤污染防治目标实现和环境管理的重要支撑。“十三五”时期随着国家利好政策不断出台,土壤修复行业得到了前所未有的快速发展,市场规模从2017年的86.9亿元快速提高到2021年的156.8亿元,从业机构从3000余家提高到上万家。快速发展的同时暴露出若干矛盾和问题,严重影响了土壤修复行业的健康可持续发展。本文重点分析了当前行业发展中的主要问题,提出相应的对策建议,供各级环境管理决策者和产业研究者参考借鉴。
01主要问题分析
(一)认识和理解不到位,行业发展“杂音”和争论较多
研究认为当前土壤修复行业诸多问题的根本原因在于意识和认识跟不上土壤污染防治快速发展的需求,主要表现在:
对土壤污染防治法和各项环境管理制度的要求认识不到位、不全面。社会各界尤其是相关企业领导人、各级环保管理人员、社会公众对土壤污染防治的责任和要求、土壤环境影响评价的要求等尚不能充分认识和理解,尤其是面临城市土地快速开发建设和土壤环境管理制度要求产生时间矛盾的时候,人们往往在惯性思维下急功近利,简化要求、压缩时间,为土地开发建设让路。一些部门和人员对土壤污染防治法的要求不熟悉,没有对法律敬畏之心,依法办事能力不足,目标任务责任落实不到位。部分污染地块责任人学法不主动,责任义务不清。公众对法律法规具体内容知晓率不高。
作为少数关键人的修复工程业主和市县基层土壤环境管理者专业知识和工作力不足。对调查评估的重要性和全过程复杂性、艰巨性、不确定性没有足够的科学客观认识。根据统计全国土壤修复咨询服务类项目平均单价从2018年最高的180万元/个降低到2021年的113万元/个,土壤污染修复工程项目平均合同金额从2018年、2019年的2700万元/个下降至当前的1700万元/个左右。不合理的缩减工程费用和工作周期直接导致调查评估精细化程度不足,造成粗放式的工程实施与管理。市县生态环境保护部门有土壤和地下水专业背景的管理人员非常匮乏,认识不到位、管理不专业、缺少学习提高机会等都是目前普遍存在的问题。
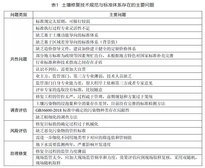
(二)技术标准体系不健全,行业发展缺乏规范
土壤修复行业快速发展需求的同时暴露出土壤环境修复技术规范与标准体系的滞后和不健全。问卷调查分析结果表明主要问题见表1。

总体而言,当前修复工程技术规范性文件和分行业类型的技术规范性文件尚很缺乏,难以支持国家及区域差异化管理需求;现有调查评估技术方法总体较为原则和粗放,缺乏针对性、差异性和弹性方面的引导和鼓励;修复(管控)实施方案的重要性明显受到忽略。
(三)设备与技术的研发和修复工程技术水平不高,行业总体处于低端状态
专项调查结果显示当前土壤和地下水治理修复技术装备水平不能满足现实需求的调查人数比例分别达到了79%和91%。主要表现在:
土壤污染防治与修复基础研究不足,原始创新较少。目前农用地和建设用地修复基础性研究总体不足。科研院所面向市场和实际工程需求的导向不足,已有机理性和基础性研究成果难以指导工程项目的实施和药剂设备的研发。工程实施中缺乏足够的针对性小试和中试研究,照搬照套已有工程实施的经验做法。污染成因、迁移转化和污染扩散规律尚不能完全清晰、源-径-汇关系不明确,工程实施难以取得稳定持续的修复效果。
修复设备化、规模化、产业化研究难以满足现实需求。关键装备明显不足;便携式快速检测仪器主要依赖进口,国产仪器的精度、适用性及可靠性有待提高;支持快速修复的自主研发设备处于起步阶段。污染土壤修复技术、装备及规模化应用上存在较大差距。
(四)工程实施与项目管理问题困难较多,行业发展速度较慢
制度约束与开发建设紧迫之间的时间矛盾突出。专项调查显示各项问题中反映最突出的问题既是该问题。未达到治理修复目标和退出省级风险管控与修复名录内的地块不能开展与管控与修复工程无关的行为,很大程度上产生出修复工程周期与开发建设紧迫性之间的现实矛盾,同时也造成土壤开挖、清运、回填等土石方工程反复进行,土壤修复工程与建筑工程地基建设、地下工程建设之间不能有效统筹。
规范市场、招投标条件设置和公平竞争的制度标准匮乏。调查评估项目招投标条件中要求环境影响评价业绩、分析检测资质等不合理要求。一些技术实力不够、缺乏经验与责任感的修复公司进入市场,出现工程转包、恶意压价和低价中标现象。低价中标诱导低价形成和恶性循环,破坏价格生态和工程质量之间的平衡,对行业持续健康发展非常不利。相当一部分从业单位专业度不够,照葫芦画瓢编制报告。
工程实施过程中多种问题交织。专项调查结果显示主要表现在:业主单位对工程实施的特点和难度认识不足,项目组织管理能力弱,存在外行人指挥内行人;从业门槛低,良莠不齐的工程现场管理水平差异较大,直接影响对土壤修复行业的认识;施工、监理、效果评估和业主等相关方之间的沟通衔接难度较大;工程变更程序不清,变更程序长;缺乏修复技术与装备验证体系;各级监管部门监管要求或者粗放、或者过细;社会公众不理解,甚至阻扰。农药类、焦化类和化工类等类型场地二次污染防治在现有技术、经济、社会关注条件下多采取异位修复技术,对场地扰动较大,二次污染问题较为突出,同时针对性的恶臭物质缺少排放标准,二次污染防治效果的评价和监管不够完善。
修复后土壤资源化利用率低。由于缺乏利用标准,修复后土壤再利用途径受到很多限制,常被当成固废进入填埋场,挤占本已紧缺的填埋容量。修复后土壤去向问题越来越限制土壤修复工程项目的顺利实施。
(五)市场机制与商业模式不成熟,行业持续发展缺乏内生动力
修复资金来源渠道较为单一。农用地土壤安全利用工程总体依赖各级政府财政投入,大多数省份和城市的建设用地资金来源于中央财政土壤污染防治专项资金,渠道单一,引入各类社会资金积极主动投入的来源非常有限。
土壤修复商业模式尚未形成。土壤修复项目不能很好地与区域土地规划、区域土壤开发建设、区域生态环境整治等统筹构成整体性打包项目,就事论事单就修复而修复,规模小而单一,影响力小,土壤修复商业模式尚未形成。
02推动土壤修复行业健康发展的对策建议
(一)高度重视普法宣传和公众认识的合理引导。开展土壤污染防治法律政策制度宣传教育总体计划的制定,加强宣传教育工作开展的覆盖度和有效性,强化以案说法等宣传手段的应用。在“美丽中国 我是行动者”宣传中增加土壤污染防治与管控的宣传,面向中小学学生开展土壤保护基本知识的普及性教育。树立工程实施过程也是普法宣传教育大好机会的认识,制定土壤修复工程全过程信息公开和提高与周边群众沟通有效 性方面的规范指导文件,不断强化政府引导、公众参与的社会共治格局和良好社会氛围。
(二)切实加快行业化、差异化、分区化为导向的标准体系建设。树立行业化、差异化、分区化的全过程标准体系建设方向。结合专项调查结果,咨询服务中切实加快完善的内容包括:污染溯源技术方法的研究;差异化精细化风险评估技术方法和修复目标值制定方法、精细化调查方法、土壤气环境监测和效果评估方法规范;分类别的效果评估规范;实施方案(技术方案)编制细则;分地区的土壤环境背景值调查方法和标准值;分类别的环境监理实施细则。修复工程切实加快完善的内容包括:修复后土壤资源化利用的技术导则与标准;修复工程造价文件;修复工程设计类文件;工程实施方案(技术方案)评审技术指南;分行业的修复工程技术规范;施工组织方案评审技术指南;现场监督检查的技术文件;现场突发环境事件应急处置技术规范;工程实施规范变更的规定;现场健康和安全培训技术指南。尤其是污染地块全过程管理和再开发利用流程与适应地方经济发展需求之间的适度灵活性和匹配性的规定;规范专家评审行为和评审专业度,改变个人意志和话语权太大的不合理问题等两个方面的规范文件。
(三)多措并举共同推动技术装备和产业化水平。加大力度继续实施土壤科技专项,严格评审验收标准,提高示范工程建设标准,加强研发成果的信息公开程度。大力发展以解决二次污染、减低综合能耗、改变 “短平快”工程、提高 “绿色低碳度”和环境友好型为导向的技术装备研发与产业化应用。以解决国家现实需求、实现成果产业化、推动绿色低碳发展、提升行业技术水平为主要目标和导向,进一步鼓励和引导各修复工程中心、技术创新中心(联盟)的研发和成果转化工作。大力开展土壤环境修复专业装备的研发与成果转化,切实扭转土石方工程和粗笨设备的形象。高度重视并大力实践“环境修复+”模式创新。
(四)加快市场和从业单位的规范化管理。规范招标控制价格合理制定方法,制定有效的咨询服务和修复工程服务价格指导性文件。制定修复工程标杆工程、示范工程评价标准,定期开展标杆工程、示范工程的评选和信息公开,向从业企业和社会广泛宣传建设经验和建设水平。委托第三方专业化机构协助各级土壤环境管理者加强修复工程监督检查力度,加大对从业服务质量的监督检查和问题工程的曝光力度。进一步发挥技术创新联盟和社会中介组织的作用,提出联盟、工程技术中心、创新联盟的发展方向和引导良好发展的相关政策。
(五)不断严格土壤环境监督执法。规范行业健康发展秩序的同时,还需要不断扩大修复行业市场空间,为行业可持续发展创造前提和基础。建议“十四五”期间切实加大土壤环境修复依法监督执法的力度,从制度建设、工作机制、能力建设等方面将土壤环境监督执法作为各级环境执法者重点加强的内容之一,中央环保督查中应加大土壤环境监督执法和曝光力度。倒逼扩大土壤环境调查;在产企业土壤环境咨询服务;矿山、尾矿库和填埋场等重点对象周边土壤风险管控;地下水调查评估和修复、信息化建设等项目不断出现。制定各项土壤环境政策制度的同时应加强对土壤环境修复行业发展影响的分析预测。引导全过程咨询服务模式的发展,在大型复杂类地块管控与修复工程中开展全过程咨询服务模式的国家试点。

