浙江发布建设用地土壤污染风险管控和修复名录(含地下水污染场地)2021年12月30日更新 共89家


您好,清泽环保科技有限公司官网
环境服务
您的位置: 首页 > 技术服务 > 环境服务
.
推荐服务

浙江发布建设用地土壤污染风险管控和修复名录(含地下水污染场地)2021年12月30日更新 共89家

发布时间:2026-02-04 04:42:02人气:

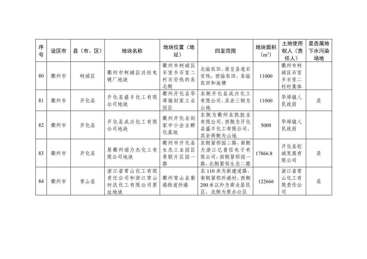
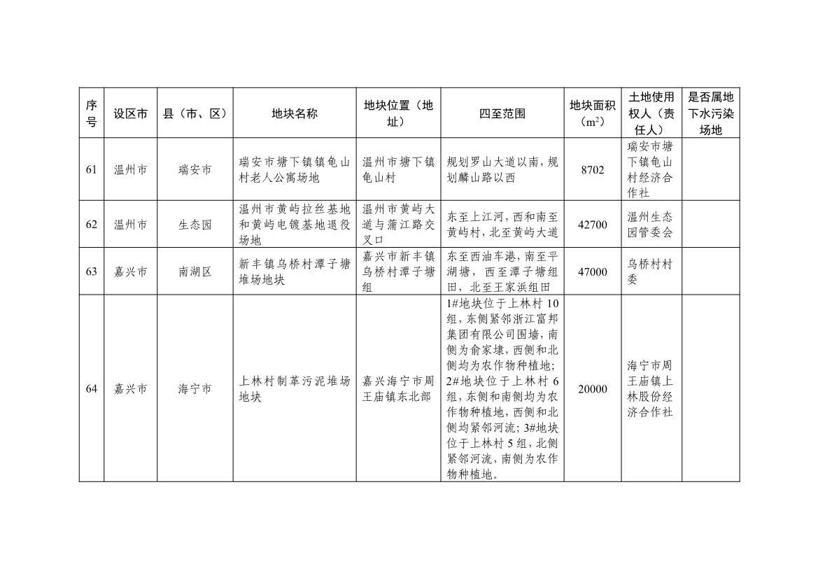
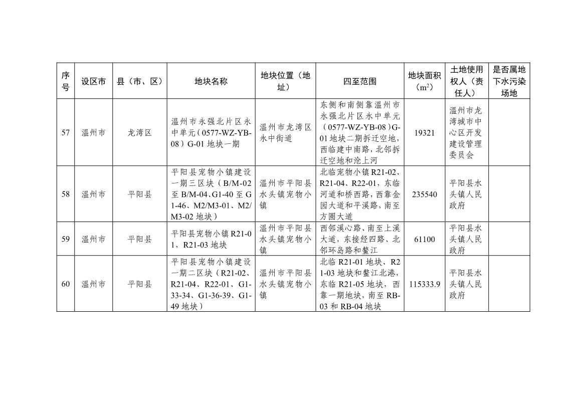
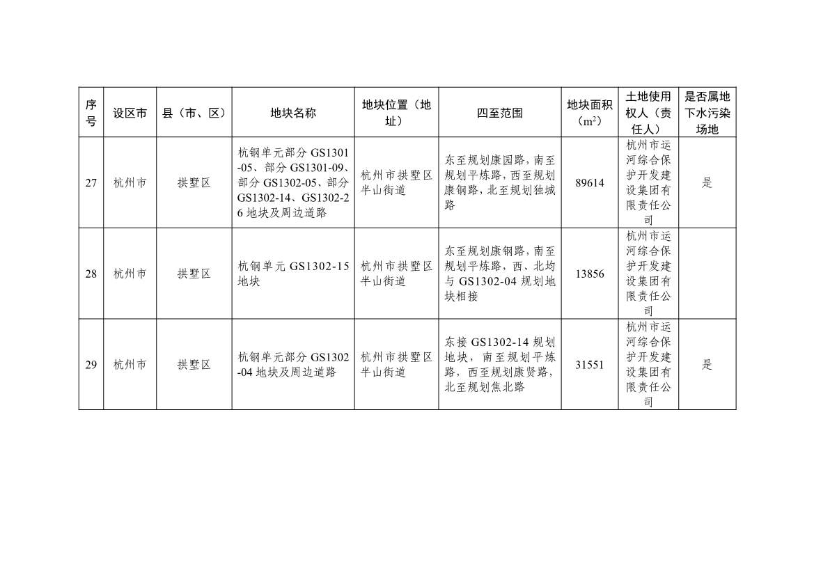
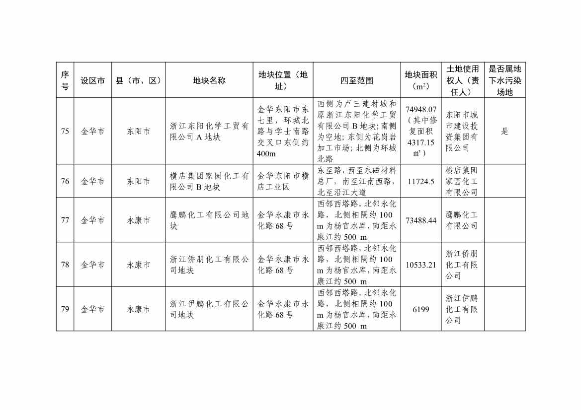
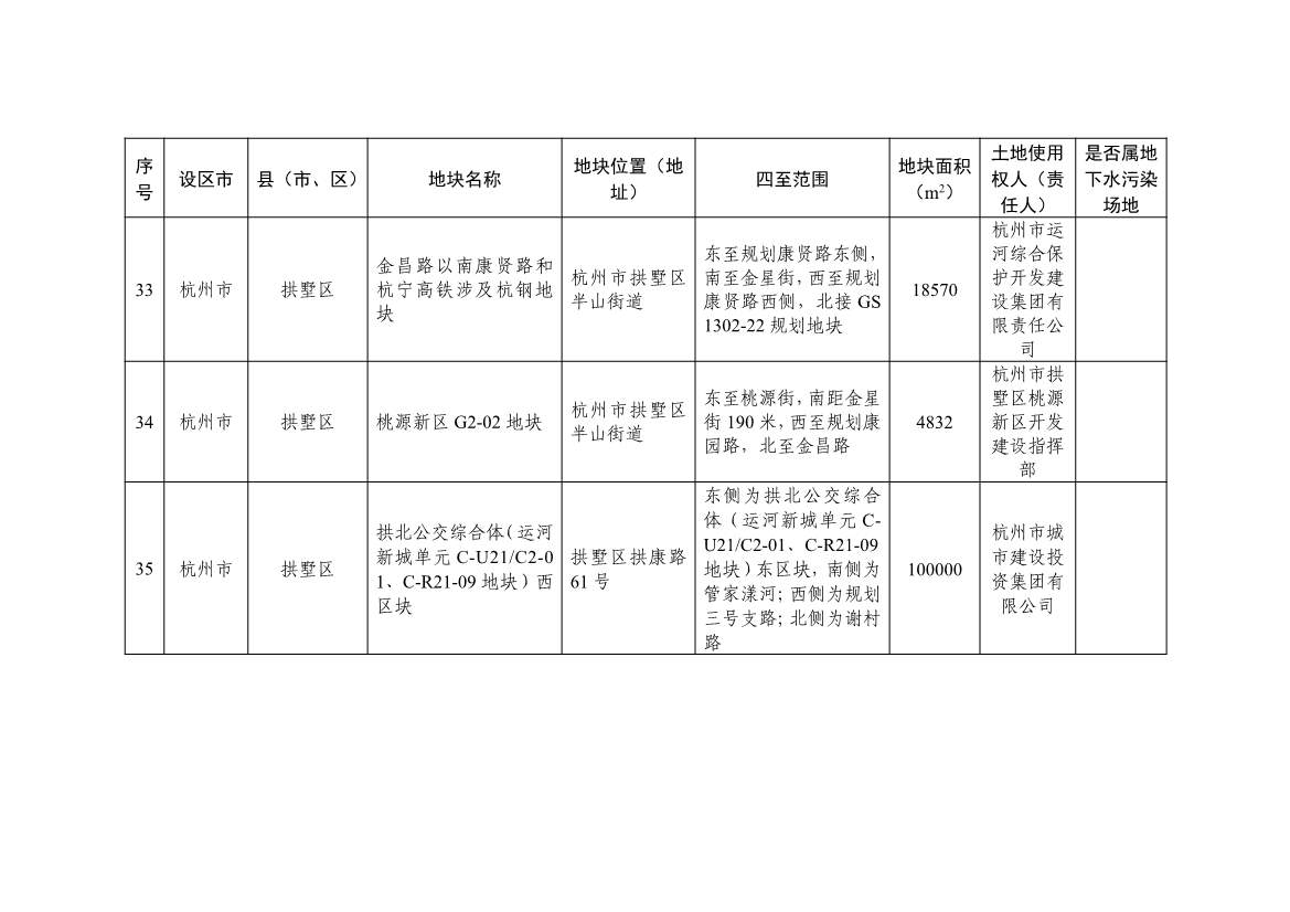
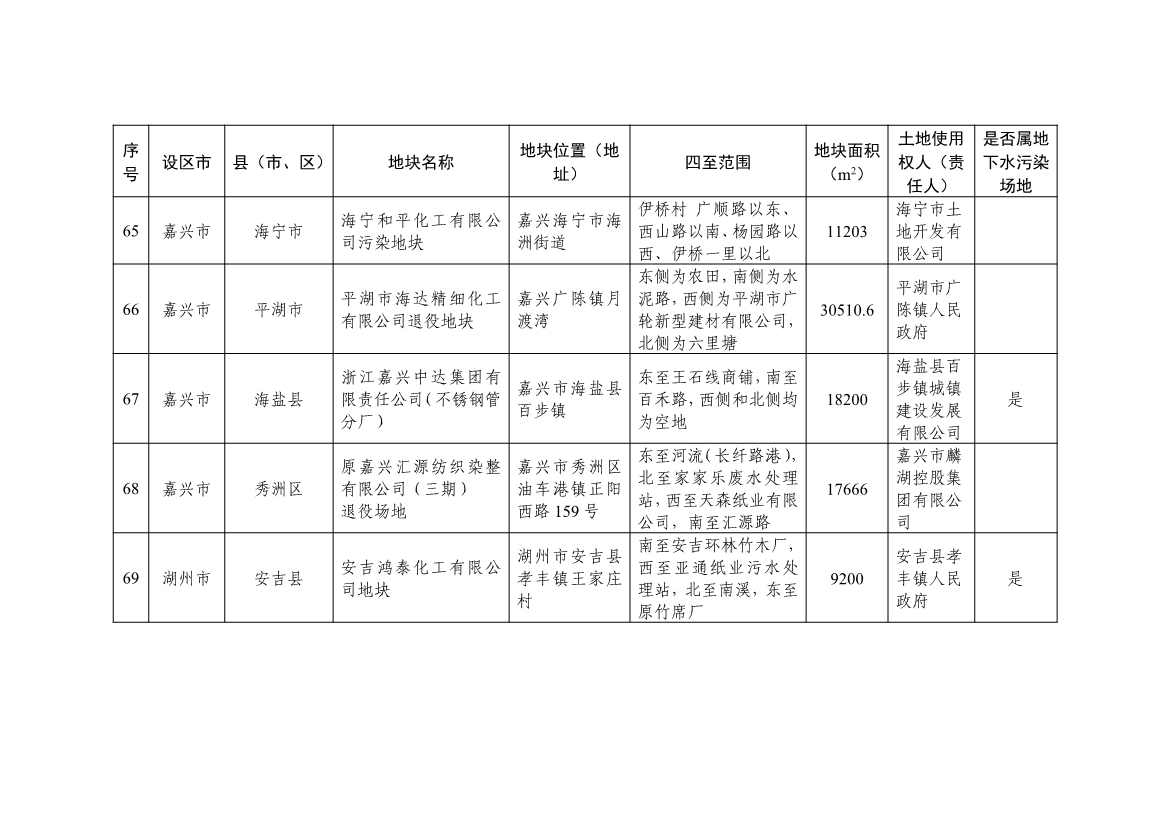
北极星环境修复网获悉,12月30日,浙江省生态环境厅发布了建设用地土壤污染风险管控和修复名录(含地下水污染场地)2021年12月30日更新。全文如下:

浙江发布建设用地土壤污染风险管控和修复名录(含地下水污染场地)2021年12月30日更新 共89家(图1)

浙江发布建设用地土壤污染风险管控和修复名录(含地下水污染场地)2021年12月30日更新 共89家(图2)

浙江发布建设用地土壤污染风险管控和修复名录(含地下水污染场地)2021年12月30日更新 共89家(图3)

浙江发布建设用地土壤污染风险管控和修复名录(含地下水污染场地)2021年12月30日更新 共89家(图4)

浙江发布建设用地土壤污染风险管控和修复名录(含地下水污染场地)2021年12月30日更新 共89家(图5)

浙江发布建设用地土壤污染风险管控和修复名录(含地下水污染场地)2021年12月30日更新 共89家(图6)

浙江发布建设用地土壤污染风险管控和修复名录(含地下水污染场地)2021年12月30日更新 共89家(图7)

浙江发布建设用地土壤污染风险管控和修复名录(含地下水污染场地)2021年12月30日更新 共89家(图8)

浙江发布建设用地土壤污染风险管控和修复名录(含地下水污染场地)2021年12月30日更新 共89家(图9)

浙江发布建设用地土壤污染风险管控和修复名录(含地下水污染场地)2021年12月30日更新 共89家(图10)

浙江发布建设用地土壤污染风险管控和修复名录(含地下水污染场地)2021年12月30日更新 共89家(图11)

浙江发布建设用地土壤污染风险管控和修复名录(含地下水污染场地)2021年12月30日更新 共89家(图12)

浙江发布建设用地土壤污染风险管控和修复名录(含地下水污染场地)2021年12月30日更新 共89家(图13)

浙江发布建设用地土壤污染风险管控和修复名录(含地下水污染场地)2021年12月30日更新 共89家(图14)

浙江发布建设用地土壤污染风险管控和修复名录(含地下水污染场地)2021年12月30日更新 共89家(图15)

浙江发布建设用地土壤污染风险管控和修复名录(含地下水污染场地)2021年12月30日更新 共89家(图16)

浙江发布建设用地土壤污染风险管控和修复名录(含地下水污染场地)2021年12月30日更新 共89家(图17)

浙江发布建设用地土壤污染风险管控和修复名录(含地下水污染场地)2021年12月30日更新 共89家(图18)

浙江发布建设用地土壤污染风险管控和修复名录(含地下水污染场地)2021年12月30日更新 共89家(图19)

浙江发布建设用地土壤污染风险管控和修复名录(含地下水污染场地)2021年12月30日更新 共89家(图20)

浙江发布建设用地土壤污染风险管控和修复名录(含地下水污染场地)2021年12月30日更新 共89家(图21)

浙江发布建设用地土壤污染风险管控和修复名录(含地下水污染场地)2021年12月30日更新 共89家(图22)

浙江发布建设用地土壤污染风险管控和修复名录(含地下水污染场地)2021年12月30日更新 共89家(图23)

浙江发布建设用地土壤污染风险管控和修复名录(含地下水污染场地)2021年12月30日更新 共89家(图24)

浙江发布建设用地土壤污染风险管控和修复名录(含地下水污染场地)2021年12月30日更新 共89家(图25)


推荐资讯

    标签arclist报错:指定属性 typeid 的栏目ID不存在。