环境服务
您好,清泽环保科技有限公司官网
加入收藏
网站首页
技术服务
废物处理服务
环境服务
行业动态
产业新闻
关于我们
您的位置:
首页
>
技术服务
>
环境服务
.
技术服务
废物处理服务
环境服务
推荐服务
中国最大质子交换膜电解水制氢装置正式转入设备安装调试阶段
时间:2026-03-07 04:41:25
浏览量:972
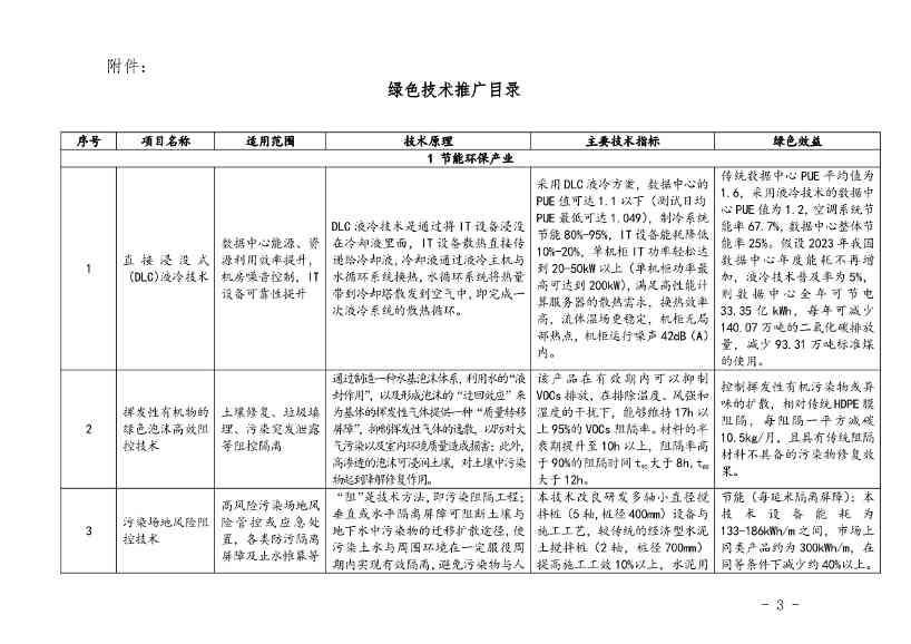
上海市印发绿色技术目录:涵盖多项节能降碳技术
时间:2026-03-07 04:40:45
浏览量:732
《2021、2022年度全国碳排放权交易配额总量设定与分配实施方案(发电行业)》(征求意见稿)公开征求意见
时间:2026-03-07 04:40:40
浏览量:539
吉林省印发减污降碳协同增效实施方案:推进工业、能源等重点领域协同增效
时间:2026-03-07 04:40:36
浏览量:984
动力电池回收战打响:行业乱象丛生 正规军拼不过小作坊
时间:2026-03-07 04:40:05
浏览量:687
首页
上一页
22
23
24
25
26
下一页
末页
推荐资讯
©2025 清泽环保科技有限公司 版权所有 备案号:
鲁ICP备2025202911号-81
网站地图