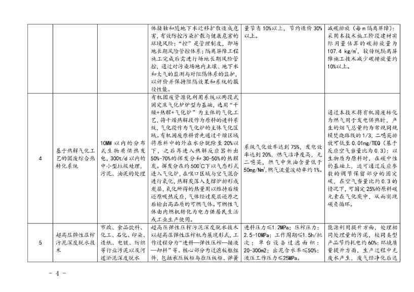
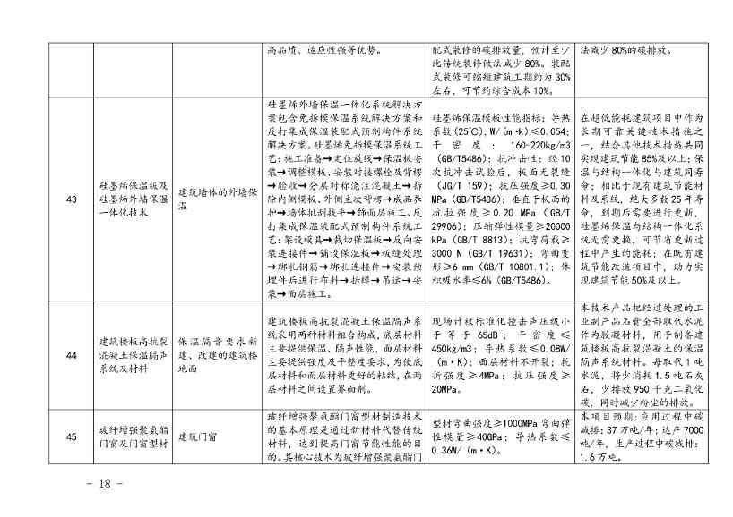
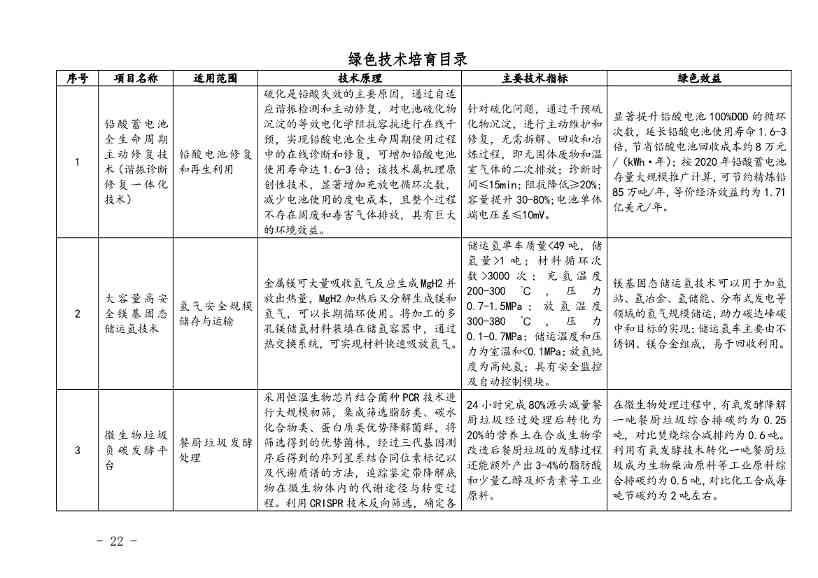
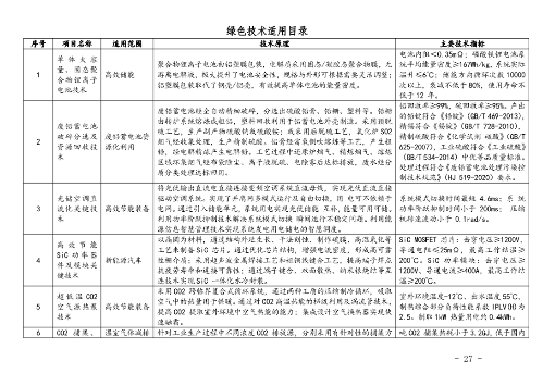
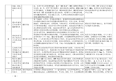
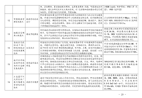
北极星碳管家网获悉,日前,上海市发改委、市科学技术委联合发布《上海市绿色技术目录(2022版)》,这份绿色技术《上海目录》覆盖节能环保产业、清洁生产产业、清洁能源产业、生态环境产业、基础设施绿色升级、绿色服务等六大类共103项绿色技术项目。其中多项涉及节能降碳,包括绿色低碳数据中心系列节能技术、建筑垃圾分离分选与资源化利用技术等。
关于印发《上海市绿色技术目录(2022版)》的通知
各区发展改革委、科委:
根据《上海市构建市场导向的绿色技术创新体系实施方案》有关要求,市发展改革委、市科委共同组织编制了《上海市绿色技术目录(2022版)》,现予发布。
请结合工作实际加大绿色技术推广应用力度,为推动社会经济发展全面绿色转型、打赢污染防治攻坚战、实现碳达峰碳中和目标提供技术支撑。
附件:上海市绿色技术目录(2022版)
上海市发展和改革委员会
上海市科学技术委员会
2022年8月26日

































