废物处理服务
您好,清泽环保科技有限公司官网
加入收藏
网站首页
技术服务
废物处理服务
环境服务
行业动态
产业新闻
关于我们
您的位置:
首页
>
技术服务
>
废物处理服务
.
技术服务
废物处理服务
环境服务
推荐服务
国家能源局:推动储能、虚拟电厂和新能源微电网等新兴市场主体参与交易
时间:2026-03-10 04:41:06
浏览量:512
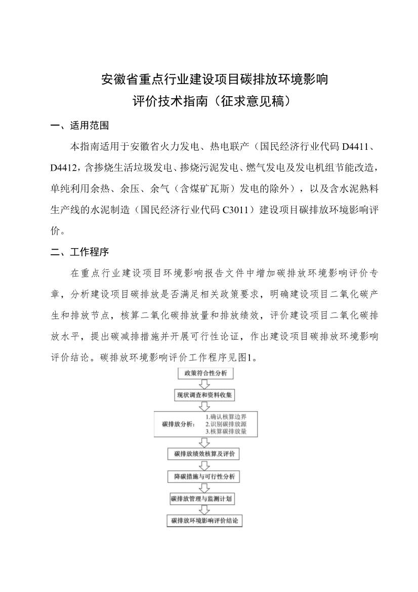
《安徽省重点行业建设项目碳排放环境影响评价技术指南》(征求意见稿)公开征求意见
时间:2026-03-10 04:40:58
浏览量:967
四川省推进电动汽车充电基础设施建设工作实施方案
时间:2026-03-10 04:40:58
浏览量:817
我国西南地区首座管道供氢加氢母站投运!
时间:2026-03-10 04:40:58
浏览量:535
以智能化数字化推动低碳转型 ——专家研讨安全高效构建新型电力系统的实现路径
时间:2026-03-10 04:40:39
浏览量:556
首页
上一页
15
16
17
18
19
下一页
末页
推荐资讯
©2025 清泽环保科技有限公司 版权所有 备案号:
鲁ICP备2025202911号-81
网站地图