北极星碳管家网获悉,11月28日,《安徽省重点行业建设项目碳排放环境影响评价技术指南》(征求意见稿)公开征求意见,本指南适用于安徽省火力发电、热电联产(国民经济行业代码D4411、D4412,含掺烧生活垃圾发电、掺烧污泥发电、燃气发电及发电机组节能改造,单纯利用余热、余压、余气(含煤矿瓦斯)发电的除外),以及含水泥熟料生产线的水泥制造(国民经济行业代码C3011)建设项目碳排放环境影响评价。
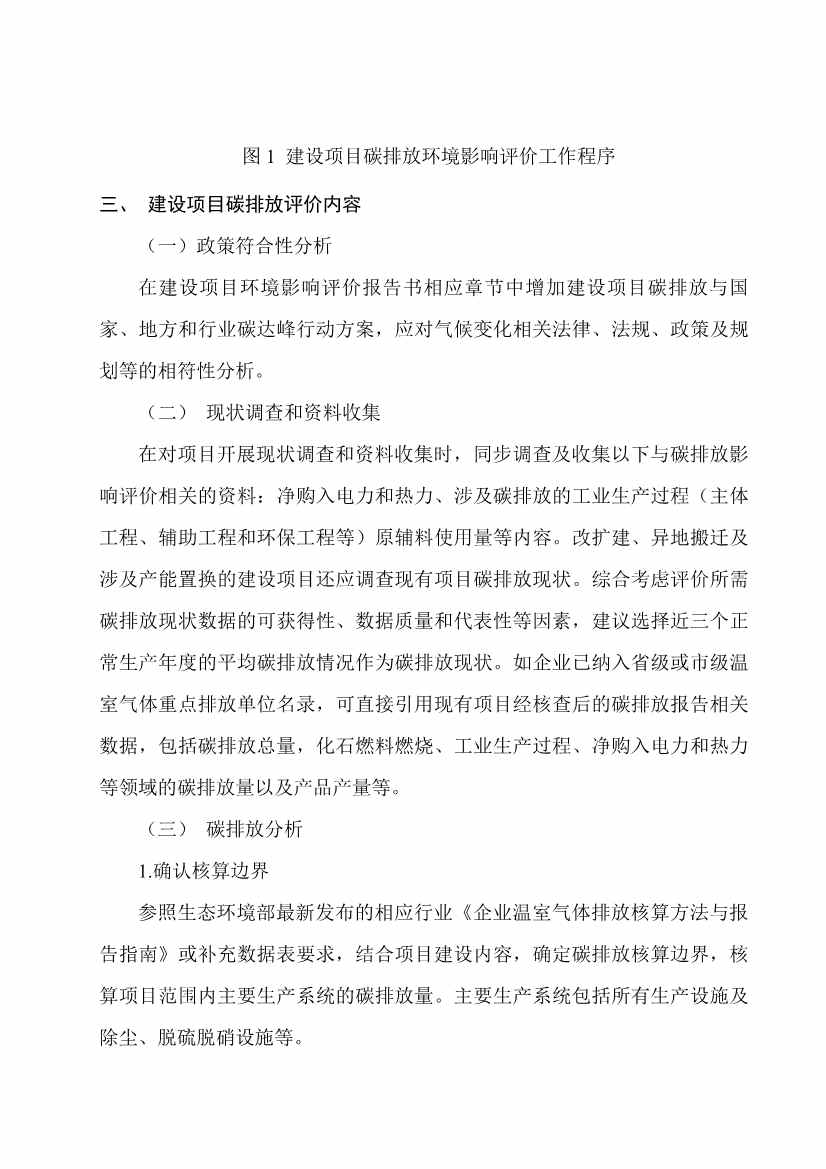
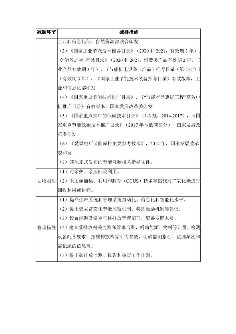
在重点行业建设项目环境影响报告文件中增加碳排放环境影响评价专章,分析建设项目碳排放是否满足相关政策要求,明确建设项目二氧化碳产生和排放节点,核算二氧化碳排放量和排放绩效,评价建设项目二氧化碳排放水平,提出碳减排措施并开展可行性论证,作出建设项目碳排放环境影响评价结论。
《安徽省重点行业建设项目碳排放环境影响评价技术指南》(征求意见稿)公开征求意见
为充分征求社会各方的意见和建议,现将《安徽省重点行业建设项目碳排放环境影响评价技术指南》(征求意见稿)全文公布。征求意见时间为2022年11月25日-2022年12月1日。公众可通过以下途径和方式提出反馈意见:
1. 联系方式:吴蕾 0551-63545152
2. 电子邮件:184214395@qq.com
3. 通信地址:安徽省合肥市蜀山区长江西路10号
安徽省生态环境科学研究院












