废物处理服务
您好,清泽环保科技有限公司官网
加入收藏
网站首页
技术服务
废物处理服务
环境服务
行业动态
产业新闻
关于我们
您的位置:
首页
>
技术服务
>
废物处理服务
.
技术服务
废物处理服务
环境服务
推荐服务
《建材行业碳达峰实施方案》系列解读文章之四:提高战略思维能力 主动担当国企责任 争当建材行业碳达峰工作排头兵
时间:2026-03-12 04:42:07
浏览量:860
《建材行业碳达峰实施方案》系列解读文章之三:全面贯彻新发展理念 构建建材行业绿色低碳循环发展体系
时间:2026-03-12 04:42:07
浏览量:516
包括多项低碳技术!北京发改委公示创新型绿色技术(替代能源生产、能源节约等领域)拟推荐目录!
时间:2026-03-12 04:42:01
浏览量:784
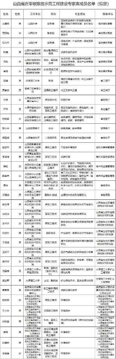
山西省拟定将35名专家纳入近零碳排放示范工程建设专家库!
时间:2026-03-12 04:41:59
浏览量:731
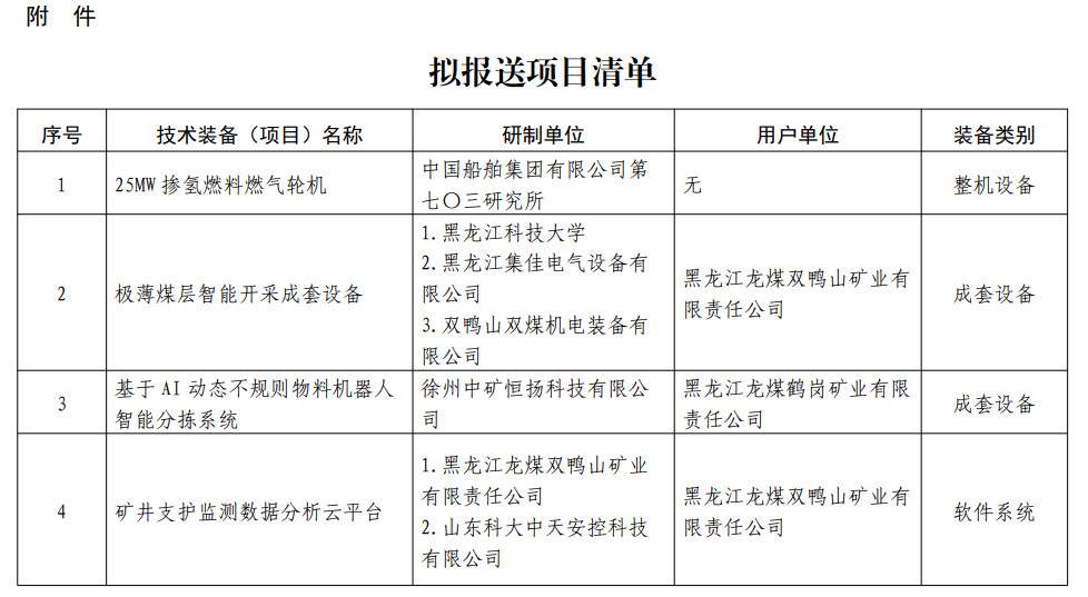
11个项目!黑龙江省2022年拟报送能源领域首台(套)重大技术装备名单公示
时间:2026-03-12 04:41:58
浏览量:633
首页
上一页
8
9
10
11
12
下一页
末页
推荐资讯
©2025 清泽环保科技有限公司 版权所有 备案号:
鲁ICP备2025202911号-81
网站地图