北极星碳管家网获悉,11月9日,北京市发展和改革委员会公示北京市创新型绿色技术(替代能源生产、能源节约、农林、交通运输等领域)拟推荐目录(2022年版),包括MCO2C二氧化碳捕集技术、常温干湿法分布式空气捕集二氧化碳成套工艺技术、二氧化碳化学链大规模矿化利用及稳定固碳技术、果园低碳减排智能化管理技术等多项低碳技术。
详情如下:
关于公示北京市创新型绿色技术(替代能源生产、能源节约、农林、交通运输等领域)拟推荐目录(2022年版)的通知
各有关单位:
为推进本市构建市场导向的绿色技术创新体系工作,根据《北京市关于进一步完善市场导向的绿色技术创新体系若干措施》(京发改〔2021〕1411号)、《北京市创新型绿色技术及示范应用项目征集遴选管理细则》(京发改规〔2021〕9号),我们开展了本市创新型绿色技术征集工作。近期,组织了对替代能源生产、能源节约、农林、交通运输、行政监管与设计、节水和水环境综合治理、大气污染防控以及其他领域技术的专家评审和部门合议,形成了《北京市创新型绿色技术(替代能源生产、能源节约、农林、交通运输等领域)拟推荐目录(2022年版)》。现进行公示,公示期2022年11月8日-11月12日。如对公示技术的知识产权等情况有相关意见,请通过传真或电子邮件的方式反馈至市发展改革委(资环处),传真号为55590794,电子邮件请发送至hzc@fgw.beijing.gov.cn。请注明意见提出人的姓名、工作单位和联系方式。
特此通知。
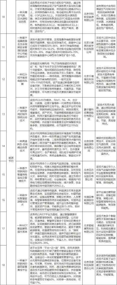
附件:北京市创新型绿色技术(替代能源生产、能源节约、农林、交通运输等领域)拟推荐目录(2022年版)
北京市发展和改革委员会
2022年11月8日







