产业新闻
您好,清泽环保科技有限公司官网
加入收藏
网站首页
技术服务
废物处理服务
环境服务
行业动态
产业新闻
关于我们
您的位置:
首页
>
产业新闻
.
产业新闻
推荐服务
投资估算9亿!原中盐红四方瑶海区老厂区土壤修复项目即将启动招标!
时间:2026-02-09 16:46:21
浏览量:667
《上海市建设用地土壤污染风险管控和修复相关活动弄虚作假行为调查处理办法(试行)》印发
时间:2026-02-09 16:43:25
浏览量:585
河北省建设用地土壤污染风险管控和修复名录及移出清单(2022年4月01日)
时间:2026-02-06 12:15:16
浏览量:600
北京发布地标《暂不开发利用受污染建设用地风险管控指南》
时间:2026-02-06 12:15:10
浏览量:599
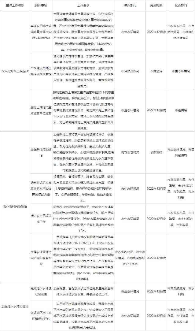
六安市2022年土壤、农业农村、地下水污染防治重点工作责任分解
时间:2026-02-06 12:15:08
浏览量:679
首页
上一页
96
97
98
99
100
下一页
末页
推荐资讯
©2025 清泽环保科技有限公司 版权所有 备案号:
鲁ICP备2025202911号-81
网站地图