2022年3月24日,经北京市市场监督管理局批准,北京市发布《暂不开发利用受污染建设用地风险管控指南》(DB11/T 1967-2022),标准将于7月1日起实施。
为立足首都“四个中心”功能定位助推北京未来发展,近年来非首都核心功能逐步疏解,部分工业企业原址用地腾退后,少量受污染地块存在一定的土壤环境风险,其中已明确转型再利用用途的,国家和本市已有相关规定要求修复达标后方可再利用。
为加强暂无开发利用计划的受污染建设用地土壤环境管理,填补土壤环境风险管控空白,保障环境安全底线,本市结合实际制定该标准,指导科学管控土壤风险,为推进城市绿色发展提供有力保障。
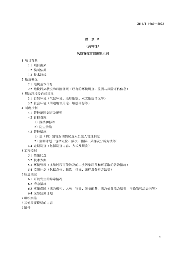
该标准规定了暂不开发利用受污染建设用地实施风险管控的目标与程序、管理措施、技术措施等。规定了污染识别、划定管控区域、实施风险管控措施、应急管理等工作程序。在污染识别和划定管控区域方面,规定应结合地块污染情况与周边敏感目标,科学划定管控范围。实施风险管控措施方面,规定了制度控制措施、工程控制措施各自适用的情形及技术要点。其中,制度控制适用于所有管控地块,包括遗留物料清除、建(构)筑物管控、扬尘防治、定期巡查等,必要时开展环境监测;工程控制适用于对监测显示存在风险的地块,明确了风险判断方法,列举了常见工程措施清单。应急管理方面,明确了应急预案制定、应急措施启动及应急监测方面的具体要求。















