产业新闻
您好,清泽环保科技有限公司官网
加入收藏
网站首页
技术服务
废物处理服务
环境服务
行业动态
产业新闻
关于我们
您的位置:
首页
>
产业新闻
.
产业新闻
推荐服务
2022年盐城市十起生态环境执法典型案例
时间:2026-02-14 04:41:31
浏览量:781
生态环境部印发《炼焦化学工业企业土壤污染隐患排查技术指南》!
时间:2026-02-14 04:40:31
浏览量:562
四平市“十四五”土壤、地下水和农村生态环境保护规划
时间:2026-02-14 04:40:18
浏览量:636
1.35亿!武汉两企地块土壤污染修复治理工程设计施工一体化招标!
时间:2026-02-14 04:40:16
浏览量:675
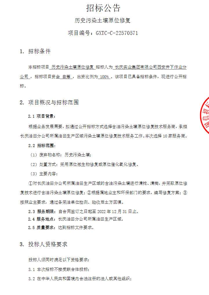
历史污染土壤原位修复公开招标
时间:2026-02-13 04:47:58
浏览量:858
首页
上一页
82
83
84
85
86
下一页
末页
推荐资讯
©2025 清泽环保科技有限公司 版权所有 备案号:
鲁ICP备2025202911号-81
网站地图