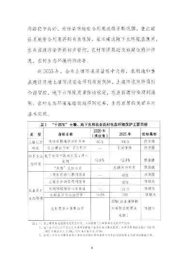
吉林省四平市生态环境局联合四平市发展和改革委员会、四平市财政局等部门,印发《四平市“十四五”土壤、地下水和农村生态环境保护规划》,目标到2035年,全市土壤环境质量稳中向好,农用地和重点建设用地土壤环境安全得到有效保障,土壤环境风险得到全面管控,地下水环境质量保持稳定,农业面源污染得到遏制,农村生态环境基础设施得到完善,生态宜居的美丽乡村基本实现。


























吉林省四平市生态环境局联合四平市发展和改革委员会、四平市财政局等部门,印发《四平市“十四五”土壤、地下水和农村生态环境保护规划》,目标到2035年,全市土壤环境质量稳中向好,农用地和重点建设用地土壤环境安全得到有效保障,土壤环境风险得到全面管控,地下水环境质量保持稳定,农业面源污染得到遏制,农村生态环境基础设施得到完善,生态宜居的美丽乡村基本实现。

























