产业新闻
您好,清泽环保科技有限公司官网
加入收藏
网站首页
技术服务
废物处理服务
环境服务
行业动态
产业新闻
关于我们
您的位置:
首页
>
产业新闻
.
产业新闻
推荐服务
赵世新履新生态环境部土壤生态环境司司长
时间:2026-02-22 04:42:20
浏览量:796
滦州市九百户土壤修复项目公开招标!
时间:2026-02-22 04:42:19
浏览量:995
国务院关于《重庆市国土空间总体规划(2021—2035年)》的批复
时间:2026-02-22 04:42:19
浏览量:553
九华山棚改区6#、13#、14#、15#地块土壤修复工程招标!
时间:2026-02-22 04:42:19
浏览量:883
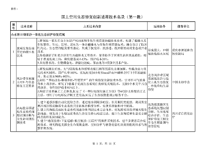
自然资源部发布《国土空间生态修复创新适用技术名录(第一批)》
时间:2026-02-22 04:40:58
浏览量:585
首页
上一页
64
65
66
67
68
下一页
末页
推荐资讯
©2025 清泽环保科技有限公司 版权所有 备案号:
鲁ICP备2025202911号-81
网站地图