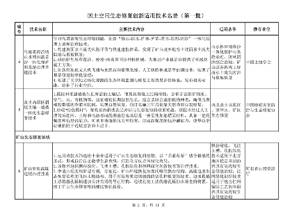
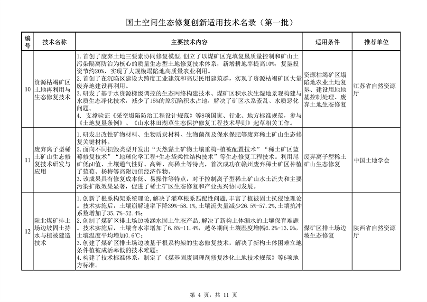
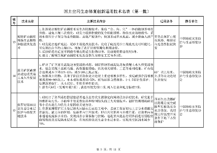
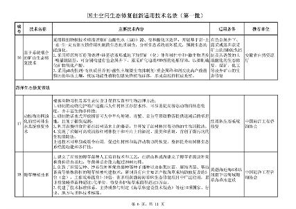
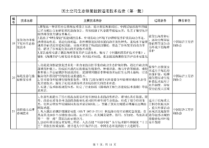
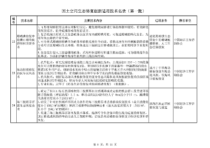
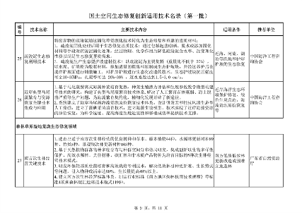
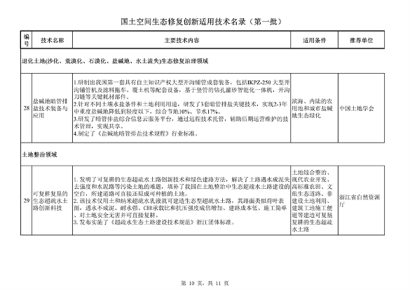
为深入学习贯彻习近平生态文明思想,贯彻落实党的二十大精神和全国生态环境保护大会精神,引导创新适用技术在生态修复实践中的推广应用,增强国土空间生态修复科技支撑,提高国土空间生态修复科学化水平,自然资源部组织开展了国土空间生态修复创新适用技术名录征集推荐工作,经自主申报、初步评荐、综合评荐、社会公示等程序,形成了《国土空间生态修复创新适用技术名录(第一批)》,现予以公告。
其中涉及山水林田湖草沙一体化生态保护修复领域、矿山生态修复领域、海洋生态修复领域、森林草原湿地荒漠生态修复领域等。











为深入学习贯彻习近平生态文明思想,贯彻落实党的二十大精神和全国生态环境保护大会精神,引导创新适用技术在生态修复实践中的推广应用,增强国土空间生态修复科技支撑,提高国土空间生态修复科学化水平,自然资源部组织开展了国土空间生态修复创新适用技术名录征集推荐工作,经自主申报、初步评荐、综合评荐、社会公示等程序,形成了《国土空间生态修复创新适用技术名录(第一批)》,现予以公告。
其中涉及山水林田湖草沙一体化生态保护修复领域、矿山生态修复领域、海洋生态修复领域、森林草原湿地荒漠生态修复领域等。










