产业新闻
您好,清泽环保科技有限公司官网
加入收藏
网站首页
技术服务
废物处理服务
环境服务
行业动态
产业新闻
关于我们
您的位置:
首页
>
产业新闻
.
产业新闻
推荐服务
湖南:2022年度第一批土壤污染防治、地下水污染防治项目评审结果公示
时间:2026-02-05 04:42:09
浏览量:518
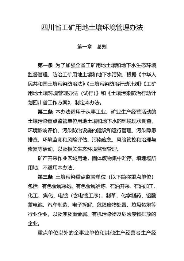
关于印发《四川省工矿用地土壤环境管理办法》的通知
时间:2026-02-05 04:42:04
浏览量:748
关于征求《污染土壤修复工程技术规范 固化/稳定化(征求意见稿)》国家生态环境标准意见的通知
时间:2026-02-05 04:41:34
浏览量:660
南京开展2022年度省生态环境保护专项资金项目入库申报工作
时间:2026-02-05 04:41:30
浏览量:782
上海市印发《关于实施全域土地综合整治的意见》
时间:2026-02-05 04:41:30
浏览量:568
首页
上一页
100
101
102
103
104
下一页
末页
推荐资讯
©2025 清泽环保科技有限公司 版权所有 备案号:
鲁ICP备2025202911号-81
网站地图