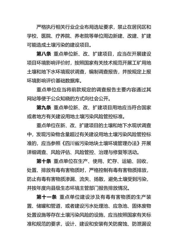
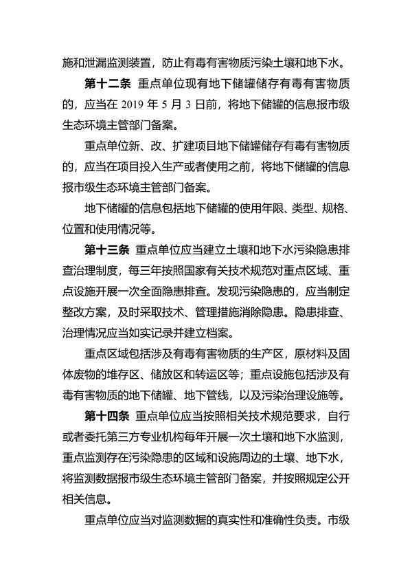
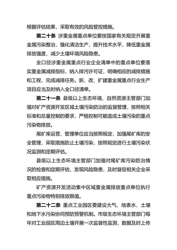
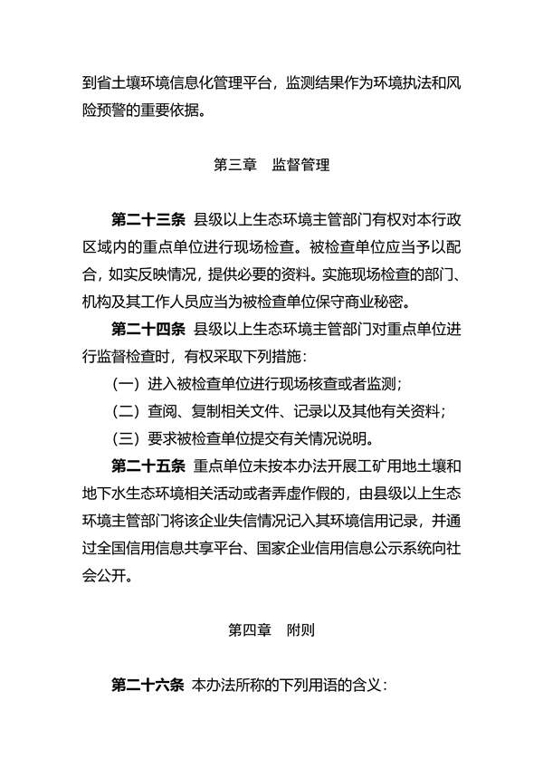
北极星环境修复网获悉,为贯彻落实《土壤污染防治行动计划四川省工作方案》,加强全省工矿用地土壤环境保护管理,保障工矿企业用地土壤环境安全,结合四川省实际,近日四川省生态环境厅,四川省经济和信息化厅,四川省自然资源厅印发了《四川省工矿用地土壤环境管理办法》,详情如下:










原标题:四川省生态环境厅 四川省经济和信息化厅 四川省自然资源厅 关于印发《四川省工矿用地土壤环境管理办法》的通知
北极星环境修复网获悉,为贯彻落实《土壤污染防治行动计划四川省工作方案》,加强全省工矿用地土壤环境保护管理,保障工矿企业用地土壤环境安全,结合四川省实际,近日四川省生态环境厅,四川省经济和信息化厅,四川省自然资源厅印发了《四川省工矿用地土壤环境管理办法》,详情如下:









