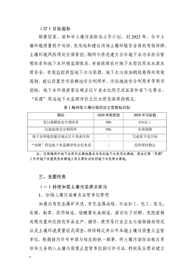
梅州市人民政府发布《梅州市土壤与地下水污染防治“十四五”规划(征求意见稿)》,目标到2025年,全市土壤环境质量稳中向好,农用地和建设用地土壤环境安全得到有效保障,土壤环境风险得到全面管控;梅州市推进建立全市地下水污水防治管理体系和地下水环境监测体系,有效保障农村地下水型饮用水水源水质安全,有效监控典型地下水污染源,地下水污染加剧趋势得到有效遏制。建议设置受污染耕地安全利用率、污染地块安全利用率等两项指标,地下水环境质量区域点位Ⅴ类水比例完成国家和省下达要求、“双源”周边地下水监测评价点位水质总体保持稳定。
梅州市生态环境局关于公开征求《梅州市土壤与地下水污染防治“十四五”规划(征求意见稿)》意见的公告
根据省生态环境厅相关工作部署,我局组织编制了《梅州市土壤与地下水污染防治“十四五”规划(征求意见稿)》,为进一步增强规划编制的科学性、可行性和公众参与性,现公开征求社会公众意见建议。
反馈时间:2023年2月3日至2023年3月5日。
联系方式:电话:2253986,传真:2253986,邮箱:meizhoustk@meizhou.gov.cn。
附件:梅州市土壤与地下水污染防治“十四五”规划(征求意见稿).pdf



















上一页12下一页

