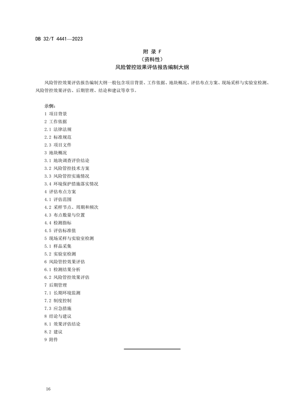
2月6日,江苏省市场监督管理局批准发布一批地方标准,其中包含《建设用地土壤污染风险管控技术规范》,该标准规定了建设用地土壤污染风险管控的基本原则、工作程序和技术要求。 适用于建设用地土壤污染风险管控的风险管控模式选择、制度控制要求、工程控制要求、效果评估和后期管理。将于3月6日起实施。




















2月6日,江苏省市场监督管理局批准发布一批地方标准,其中包含《建设用地土壤污染风险管控技术规范》,该标准规定了建设用地土壤污染风险管控的基本原则、工作程序和技术要求。 适用于建设用地土壤污染风险管控的风险管控模式选择、制度控制要求、工程控制要求、效果评估和后期管理。将于3月6日起实施。



















