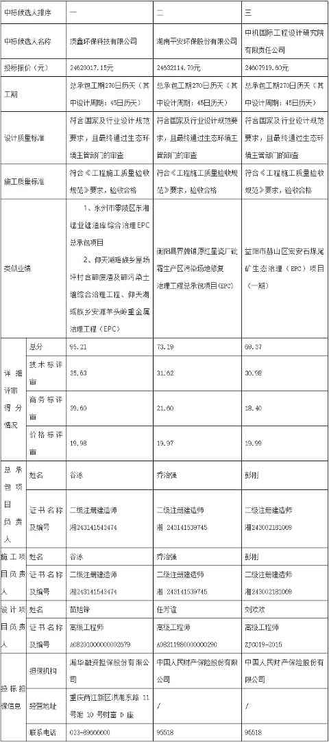
北极星环境修复网获悉,2月28日,临武县聚鑫锰业有限公司地块污染土壤及地下水风险管控工程(一期)(EPC)中标候选人公示,第一候选人是顶鑫环保科技有限公司,投标报价24620017.15元。第二、三候选人分别是湖南平安环保股份有限公司、中机国际工程设计研究院有限责任公司。
据了解,该项目业主为临武县舜水环境治理有限公司,总投资3277.62万元,本次招标控制价2470.47万元,本项目采用总承包(EPC)模式建设,项目中标人按照合同约定对本项目的设计、施工、设备采购等实行全过程承包,对工程的质量、安全、工期、造价全面负责。
公告如下:
临武县聚鑫锰业有限公司地块污染土壤及地下水风险管控工程(一期)(EPC)中标候选人公示
根据招标投标相关法律法规及招标文件的规定临武县聚鑫锰业有限公司地块污染土壤及地下水风险管控工程(一期)(EPC)评标工作已经结束,本项目采用的评标办法是“综合评估法”。评标委员会推荐了以下3名中标候选人排序,现将相关信息予以公示。
公示期:2023年2月28日至2022年3月2日
招标人:临武县舜水环境治理有限公司
电话:0735-6260580
招标代理机构:湖南洞庭百舸项目管理有限公司
电话:0735-2173361
监管部门:郴州市生态环境局临武分局
电话:0735-6328110

进入详细评审的合格投标人的技术标评审情况

注:公示期内如有异议,请按湘发改法规〔2019〕294号文件的相关要求,向招标人或招标代理机构书面反映;公示期届满时,对以上中标候选人若无异议,招标人将确定排名第一的中标候选人为中标人。

