27亿预算!新乡市凤泉区(大块镇)全域生态环境治理与乡村振兴融合发展EOD项目“P+F+DBO”招标!


您好,清泽环保科技有限公司官网
产业新闻
您的位置: 首页 > 产业新闻
.

产业新闻

推荐服务

27亿预算!新乡市凤泉区(大块镇)全域生态环境治理与乡村振兴融合发展EOD项目“P+F+DBO”招标!

发布时间:2026-02-16 04:46:45人气:

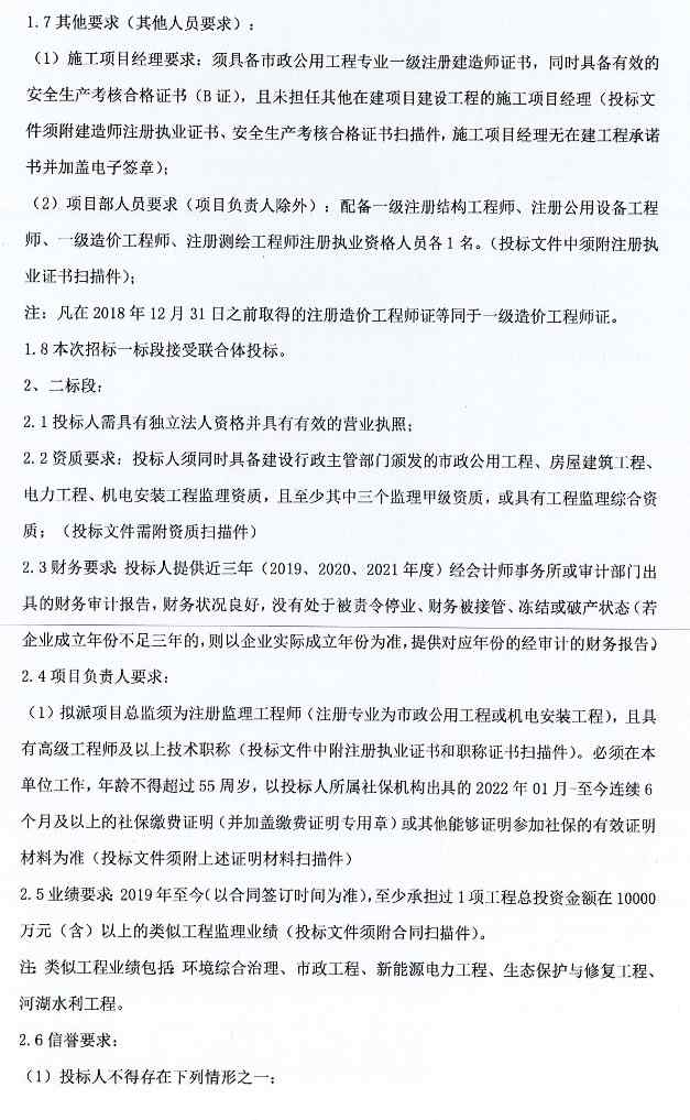
北极星环保网获悉,新乡市凤泉区(大块镇)全域生态环境治理与乡村振兴融合发展EOD项目“P+F+DBO”招标,项目预算27亿人民币,分两标段招标,其中一标段接受联合体投标,二标段不接受联合体投标,详情如下:

27亿预算!新乡市凤泉区(大块镇)全域生态环境治理与乡村振兴融合发展EOD项目“P+F+DBO”招标!(图1)

27亿预算!新乡市凤泉区(大块镇)全域生态环境治理与乡村振兴融合发展EOD项目“P+F+DBO”招标!(图2)

27亿预算!新乡市凤泉区(大块镇)全域生态环境治理与乡村振兴融合发展EOD项目“P+F+DBO”招标!(图3)

27亿预算!新乡市凤泉区(大块镇)全域生态环境治理与乡村振兴融合发展EOD项目“P+F+DBO”招标!(图4)

27亿预算!新乡市凤泉区(大块镇)全域生态环境治理与乡村振兴融合发展EOD项目“P+F+DBO”招标!(图5)

27亿预算!新乡市凤泉区(大块镇)全域生态环境治理与乡村振兴融合发展EOD项目“P+F+DBO”招标!(图6)

27亿预算!新乡市凤泉区(大块镇)全域生态环境治理与乡村振兴融合发展EOD项目“P+F+DBO”招标!(图7)

27亿预算!新乡市凤泉区(大块镇)全域生态环境治理与乡村振兴融合发展EOD项目“P+F+DBO”招标!(图8)

27亿预算!新乡市凤泉区(大块镇)全域生态环境治理与乡村振兴融合发展EOD项目“P+F+DBO”招标!(图9)

27亿预算!新乡市凤泉区(大块镇)全域生态环境治理与乡村振兴融合发展EOD项目“P+F+DBO”招标!(图10)


推荐资讯

    标签arclist报错:指定属性 typeid 的栏目ID不存在。