行业动态
您好,清泽环保科技有限公司官网
加入收藏
网站首页
技术服务
废物处理服务
环境服务
行业动态
产业新闻
关于我们
您的位置:
首页
>
行业动态
.
行业动态
推荐服务
安徽省第三次全国土壤普查试点工作方案印发!
时间:2026-02-11 04:40:31
浏览量:564
《新疆维吾尔自治区重金属污染防控工作方案(征求意见稿)》公开征求意见
时间:2026-02-10 04:46:28
浏览量:919
约3亿!青钢老厂区Ⅱ号、Ⅲ号地块土壤修复工程总承包招标公告
时间:2026-02-10 04:46:28
浏览量:565
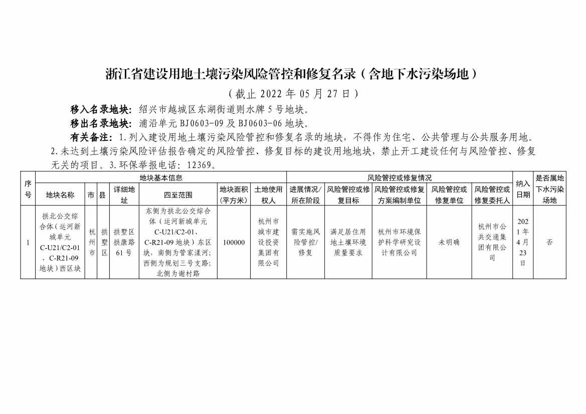
5.27更新!浙江省建设用地土壤污染风险管控和修复名录与移出清单
时间:2026-02-10 04:45:29
浏览量:582
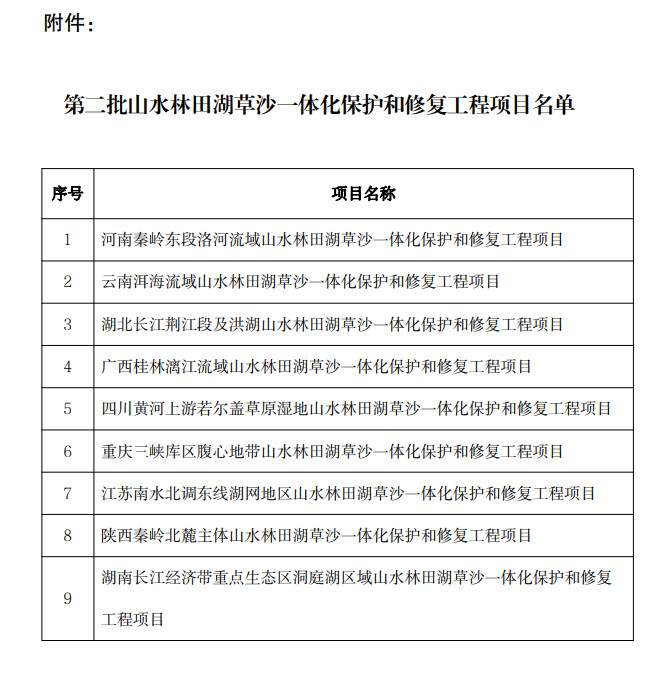
财政部拟将9个项目确定为第二批山水林田湖草沙一体化保护和修复工程项目
时间:2026-02-10 04:45:17
浏览量:915
首页
上一页
95
96
97
98
99
下一页
末页
推荐资讯
©2025 清泽环保科技有限公司 版权所有 备案号:
鲁ICP备2025202911号-81
网站地图