行业动态
您好,清泽环保科技有限公司官网
加入收藏
网站首页
技术服务
废物处理服务
环境服务
行业动态
产业新闻
关于我们
您的位置:
首页
>
行业动态
.
行业动态
推荐服务
5150万 北京首科兴业预中标秦皇岛首钢板材地块污染土壤修复治理项目!
时间:2026-02-12 04:47:46
浏览量:828
重庆市O38-1-1地块中学工程土壤修复招标公告
时间:2026-02-12 04:47:42
浏览量:912
上海市环保产业协会土壤污染防治专委会成立
时间:2026-02-12 04:47:42
浏览量:610
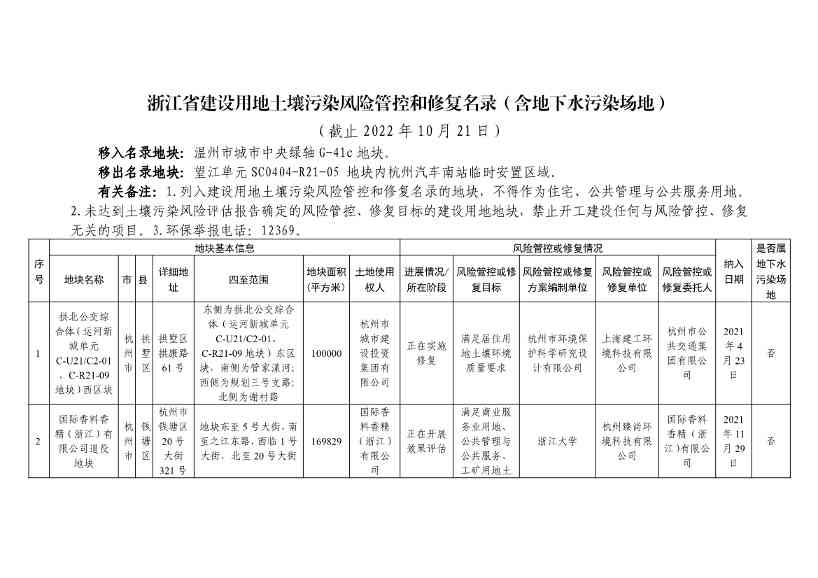
浙江省建设用地土壤污染风险管控和修复名录(含地下水污染场地)(10月21日更新)
时间:2026-02-12 04:47:07
浏览量:791
常州天宁区郑陆冠今化工地块土壤修复与风险管控及填埋固废处置工程效果评估公开招标!
时间:2026-02-12 04:46:19
浏览量:720
首页
上一页
90
91
92
93
94
下一页
末页
推荐资讯
©2025 清泽环保科技有限公司 版权所有 备案号:
鲁ICP备2025202911号-81
网站地图