行业动态
您好,清泽环保科技有限公司官网
加入收藏
网站首页
技术服务
废物处理服务
环境服务
行业动态
产业新闻
关于我们
您的位置:
首页
>
行业动态
.
行业动态
推荐服务
四川省生态环境厅等部门印发《四川省建设用地土壤环境管理办法》!
时间:2026-02-22 04:43:33
浏览量:573
原青岛钢铁集团兖州市焦化厂地块修复和管控项目招标!
时间:2026-02-22 04:42:19
浏览量:752
江苏省环保集团将与盐城交投成立合资公司
时间:2026-02-22 04:42:19
浏览量:641
国务院关于《福建省国土空间规划(2021—2035年)》的批复
时间:2026-02-22 04:41:16
浏览量:717
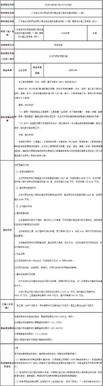
广东云浮市罗定市黎少镇全域土地综合整治项目(一期)勘察设计施工总承包招标!
时间:2026-02-22 04:40:56
浏览量:826
首页
上一页
68
69
70
71
72
下一页
末页
推荐资讯
©2025 清泽环保科技有限公司 版权所有 备案号:
鲁ICP备2025202911号-81
网站地图