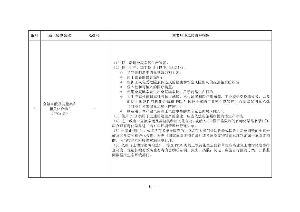
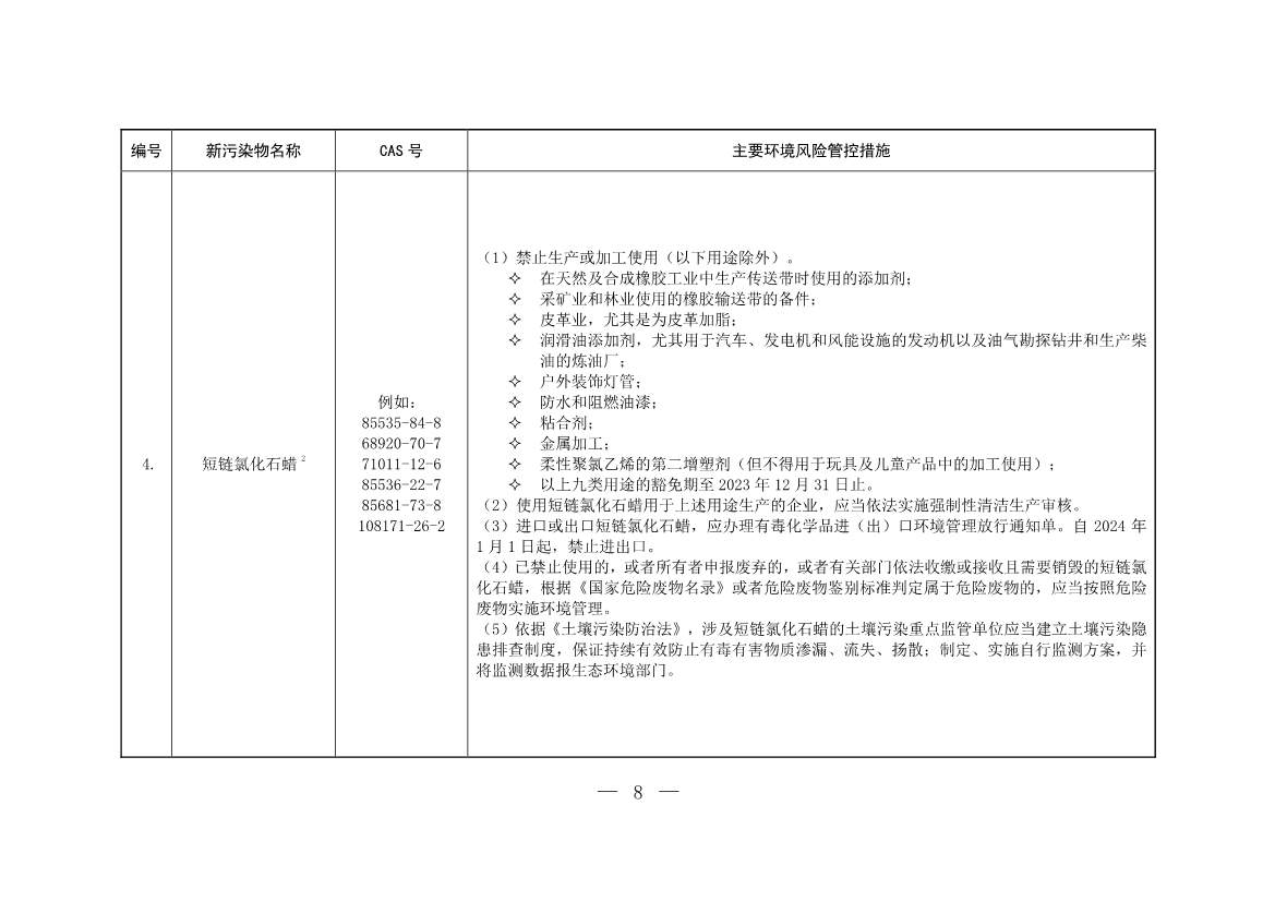
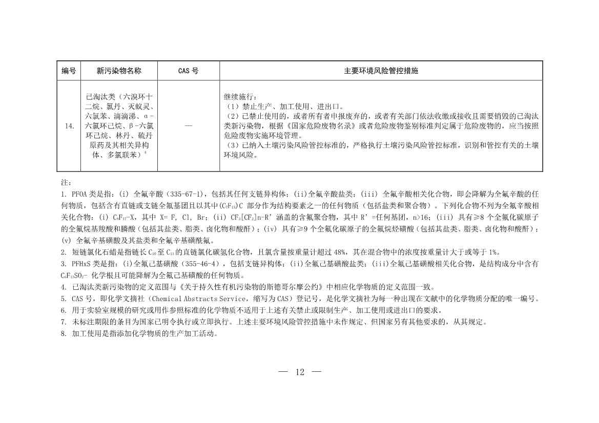
9月27日,生态环境部发布关于公开征求《重点管控新污染物清单(2022年版)(征求意见稿)》意见的通知,按照《新污染物治理行动方案》(国办发〔2022〕15号)关于“2022年发布首批重点管控新污染物清单”的要求,生态环境部组织编制了《重点管控新污染物清单(2022年版)(征求意见稿)》,现公开征求意见。对列入《清单》的新污染物(有毒有害化学物质),应严格按照要求落实禁止、限制、限排等环境风险管控措施。
关于公开征求《重点管控新污染物清单(2022年版)(征求意见稿)》意见的通知
为贯彻党中央、国务院关于新污染物治理的决策部署,落实《中共中央 国务院关于深入打好污染防治攻坚战的意见》,按照《新污染物治理行动方案》(国办发〔2022〕15号)关于“2022年发布首批重点管控新污染物清单”的要求,我部组织编制了《重点管控新污染物清单(2022年版)(征求意见稿)》,现公开征求意见(征求意见稿及编制说明可登录我部网站.cn/“意见征集”栏目检索查阅)。
各机关团体、企事业单位和个人均可提出意见和建议,有关意见请书面反馈我部(电子文档请同时发至联系人邮箱)。征求意见截止时间为2022年10月28日。
联系人:生态环境部固体废物与化学品司滕晓明、田亚静
电话:(010)65645761、65645790
传真:(010)65645787
邮箱:chem@mee.gov.cn
地址:北京市东城区东长安街12号
邮编:100006
生态环境部办公厅
2022年9月24日
(此件社会公开)
附件1
征求意见单位名单
1.各省、自治区、直辖市生态环境厅(局)
2.新疆生产建设兵团生态环境局










