2022年第一季度土壤及地下水修复市场简报概况:

第一季土壤及地下水修复市场中标额约30.95亿元,预算约33.88亿元,启动项目数量约859个,中标企业数量约670家。

同期相比,2022年项目数量增长约251%,中标金额增长约227%(注:2021年统计没有2022年全面,此对比仅作参考)
每月土壤与地下水修复项目中标额与项目数量

第一季度土壤及地下水修复市场投资额预算约34亿元,中标额约31亿。
一月份中标数量289个,中标额约8.38亿元
二月份中标数量约193个项目,中标额约14.35亿元
三月份中标数量约377个,中标金额约为8.22亿元
一月份和三月份中标总额相差不大,二月中标因有徐州万和和天津海豚橡胶两个地块加持占第一季度总中标额的46%。
中标项目数量上三月份均高于一月份、二月份中标数量。

第一季土壤及地下修复市场中标额超过5个亿元的江苏省中标额在10.7亿元,占第一季度总中标额的约35%;
中标额度1-5亿元之间的省市有天津(11%)、广东(7%)、浙江(5%)、重庆(5%)、上海(4%)、河北(4%)、广西(4%)6个省市地区总的中标额占第一季度总额的36%;
中标额在5000万-1亿元之间的有四川(3%)、河南(2%)、湖南(2%)、吉林(2%)、安徽(2%)、江西(2%)6个省总的中标额占本季度的13%;
5000万以下的中标额的分别是云南、山东、北京、河北、辽宁、陕西、福建、宁夏等16个省市地区总的中标额占本季度总额的16%


第一季度项目数量共计约854个项目,其中一月份289个,二月份193个,三月377个如图,总体趋势是上升。

第一季度江苏省表现卓越共计约136个项目,占总项目的16%,调查评估类项目数量105个, 风险管控与修复类13个项目,其次项目数量排名依次是浙江66个,调查评估项目43个,风险管控与修复类项目6个;上海59个,调查评估类50个,风险管控与修复类项目7个;广东48个,调查评估类24个,风险管控与修复类项目9个;山东43个,调查评估32个,风险管控与修复类项目个;福建37个,调查评估类22个,污染耕地类11个;天津40,调查评估37个,修复项目1个;河北35个、四川34个、安徽31个,排前十的省市地区。

不同项目类型数量和金额简析:

第一季度土壤及地下水修复市场共启动项目数量859个,总的投资额约31亿元。
调查评估类(含地下水调查、方案编制、效果评估)570个,占项目数量的66%,投资额7.76亿元,占第一季度土壤及地下水修复市场项目总投资额的25%
风险管控与修复类项目74个,占项目数量的8%,占第一季土壤及地下水修复市场项目总额的64%
污染耕地类型(含土壤改良、污染耕地)项目数量118个,占项目总的项目数量14%,中标额在2.2亿元占第一季土壤及地下水修复市场项目总额的7%
检测/监测类型项目75个,占项目总数的9%,中标额在0.66亿元占第一季土壤及地下水修复市场项目总额的2%。
风险管控与修复类项目简析:


按照《建筑业企业资质标准(征求意见稿)》中环境工程专业中土壤修复项目大中小规模的划分。
5000万以上的大型风险管控与修复项目有7个,占工程数量的10%,投资额约为12.19亿元,占第总的该类型项目的投资额62%
1000-5000万的中型项目有24个,占工程数量的32%,投资额约6.08亿元,占第一季度风险管控玉修复类投资额的31%,
1000万以下的小型修复项目约43个,占修复类型项目数量的58%,投资金额约为1.48亿,占该类型项目投资的7%。
修复项目类型有化工、历史遗留矿渣、农用地、油田、垃圾填埋场综合治理、钢铁行业、危废场地等。

从数量上分析江苏、广东、上海、湖南、浙江、广西、重庆、吉林、山东排名前九位,北京、河北、湖北、辽宁分别是2个项目,并列第10位。
从金额分析江苏、天津、广东、浙江四省市区投资额超1亿元,广西、河北、重庆、湖南投资额在5000-1000万之间,四川、安徽分别在第九位、第十位
投资额前10名项目

投资额前10名的风险管控与修复工程类项目,江苏省占5个项目,浙江2个,天津、重庆、河北各1个。
调查评估类项目简析:

1000-2000万之间的项目有8个,占改项目类型的2%,投资额约1.16亿元,占项目类型投资额的约15%
500-1000万之间的项目约有27个,占该项目类型数量的5%,投资额约1.82亿元,占项目类型投资额的约24%
100-500万之间的项目约149个项目,占改项目类型数量的29%,投资额约3.48亿元,占项目类型投资额的约45%
100万以下的项目约328个,占调查评估类型项目数量的64%,投资额约1.23亿元,占项目类型投资额的约16%
(备注总的570个项目中,约30个项目因没有中标额或仅统计到单价,没有计入细分数量和中标额,)
从数量分析本季度江排名前十名的省市地区有江苏、上海、浙江、天津、山东、河北、广东、安徽、福建、辽宁,占调查评估项目数量的67.9%
从金额上来看排名依次为江苏、上海、广东、重庆、江西、河北、山东、天津、云南、广西十个省市地区,占调查评估类中标额的68%

污染耕地方面:

污染耕地1000万以上的项目2个,约2546.44万元,
500-100万的项目约48个,中标额约1.14亿元
100以下的约57个项目,中标额约为3494.28万元
从中标企业分析:
中标企业约670家

按照中标金额排名前十的企业分析:
约有670家企业中标,涉及北京建工环境修复、航天凯天、宝武环境资源集团、上海建工环境、江苏大地益源、安徽通源环境、上海城投、中节能大地、湖南和清环保、广东穗土环保、中建八局、湖南和清、永清环保、天津华勘、高能时代、北京鼎实、北京中岩大地、博世科、南京土壤所、南大规划院、实朴检测、 谱尼、亚新建设等修复与效果评估、检测公司参与。
依中标额前十名来分析,均在5000万以上的大型修复项目,项目数量18个,中标额约14.87亿元,占第一季度土壤修复项目额的约48%,
分别来自上海、北京、江苏、浙江、广东、安徽、湖南
企业背景分析:
国企有2家,上市公司3家,央企2家,合资背景2家,私企1家(分析存在误差,自己查询分析)
排名第11-20的企业:

排名第11-20的企业:的企业中标金额在均在2000-5000万之前的,项目数量29个,金额约3.4亿元
按找中标数量排行前十的企业(含并列),

共计中标额约1.79亿元,中标项目数量77个, 中标项目数量均在5个以上。依次位生态环境部与农村农业生态环境监管技术中心、生态环境部南京环境科学研究院、江苏环保产业技术研究股份有限公司、江苏宏宇环境、上海岩土工程检测中心、上海市政院、上海城投上境、江苏方正、福建环境保护设计院、苏州中晟、福建农林大学
项目分析:
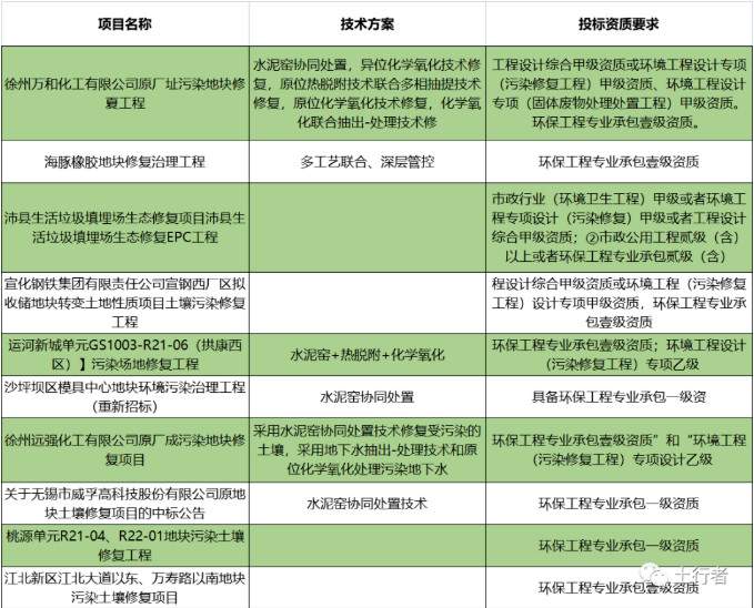
按照中标额排名前十的风险管控与修复项目名称

第一季度土壤与地下水修复市场前十个工程项目中标额约13.42,占总的第一季度市场总额的43.3%,最大的项目投资额徐州万和化工原厂修复中标额约5.5亿元,天津海豚橡胶第修复治理项目3.17亿元,沛县生活垃圾填埋场修复1.13亿元。
前十个项目中大型修复工程7个, 中型土壤修复项目3个。
重点项目的投标要求和技术方案简析

以上十个项目统计到多采用多工艺联合修复方案,水泥窑协同处置技术在多个项目中运用,化学氧化、热脱附技术、气相抽提、淋洗。
其他:
统计到29个项目的处理污染土壤方量约64.67万m3,
运用技术分析,统计到15个项目的技术,水泥窑有提到9次,化学氧化方面5次。

以上内容仅开学习参考,欢迎指正

