为助力打好污染防治攻坚战,加快先进适用生态环境保护技术的推广应用与工程示范,促进生态环境产业技术进步,近日,中国环境保护产业协会发布了《2021年重点生态环境保护实用技术和示范工程名录》。
关于《2021年重点生态环境保护实用技术和示范工程名录(公示稿)》的公示
中环协〔2021〕397号
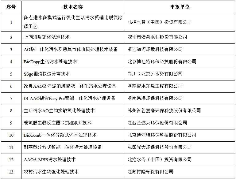
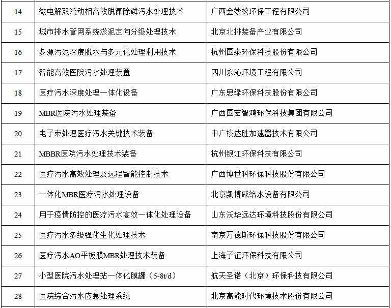
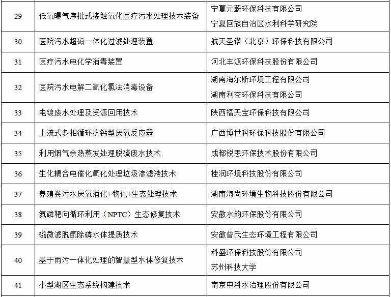
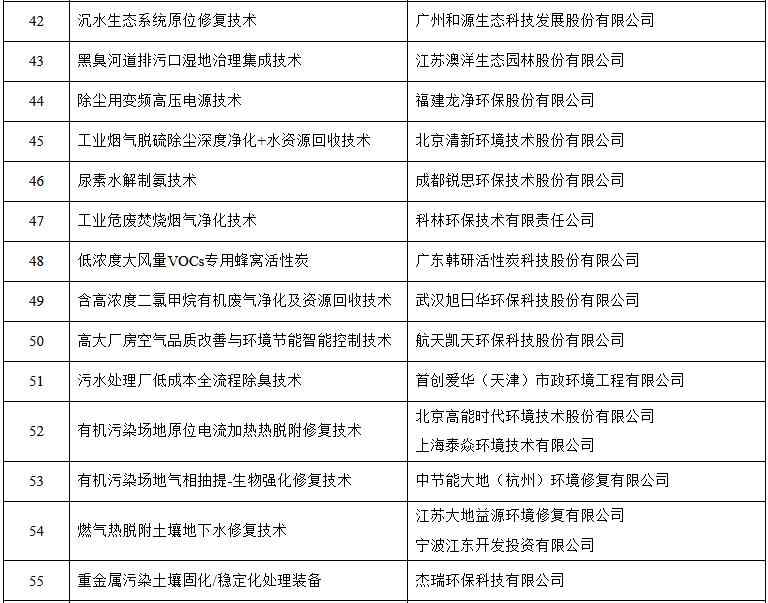
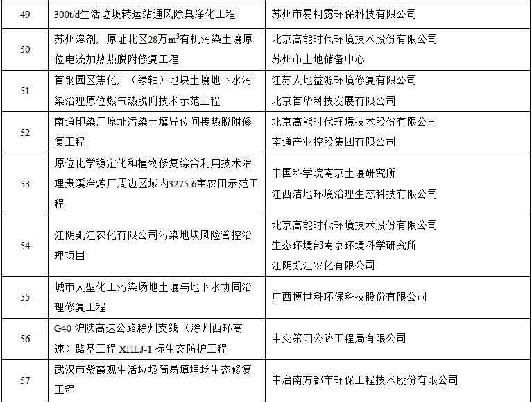
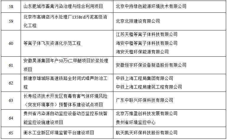
为助力打好污染防治攻坚战,加快先进适用生态环境保护技术的推广应用与工程示范,促进生态环境产业技术进步,我会组织了2021年重点生态环境保护实用技术和示范工程的征集和筛选工作。经推荐、形式审查、专家评价和征求意见,筛选出重点生态环境保护实用技术70项、重点生态环境保护技术示范工程65项(见附件),现予以公示。
公示期为2021年12月14日至12月20日。公示期间,任何单位或个人对公示项目有异议,可向我会提交书面异议材料,并提供必要的证明文件。异议材料须写明单位名称、联系人、联系电话和详细地址,由单位法定代表人签字并加盖单位公章,电子扫描件请发至联系人邮箱。以匿名方式提出的异议不予受理。我会将对异议提出者的相关信息予以保护。
联系人:尚光旭 张杰
电 话:(010)51555002-803/805
通信地址:北京市西城区扣钟北里甲4楼200室,100037
电子邮箱:shangguangxu@caepi.org.cn
附件:2021年重点生态环境保护实用技术和示范工程名录(公示稿)
中国环境保护产业协会
2021年12月13日
附件
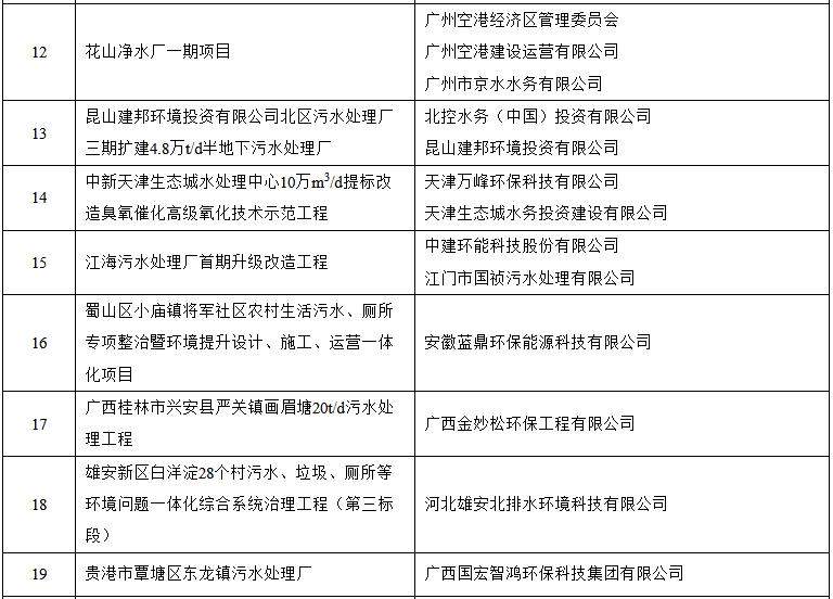
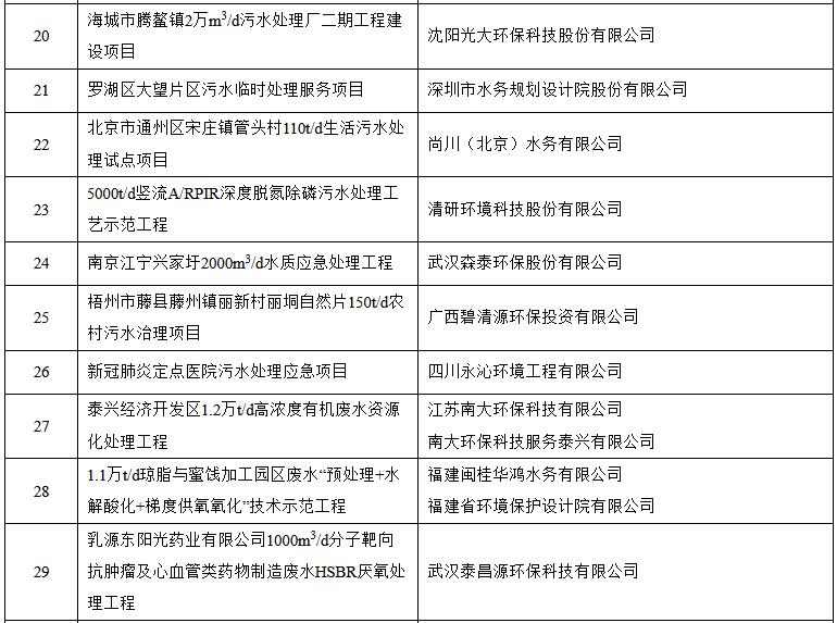
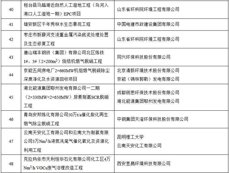
2021年重点生态环境保护实用技术和示范工程名录(公示稿)
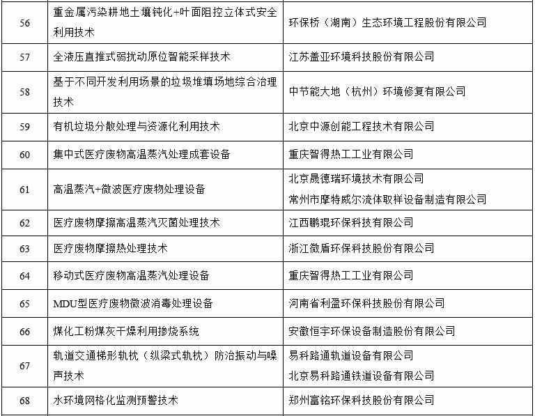
2021年重点生态环境保护实用技术名录














