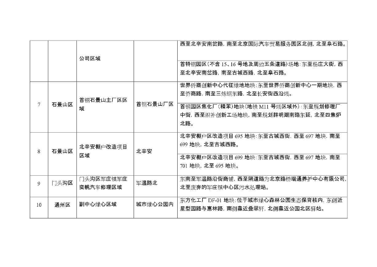
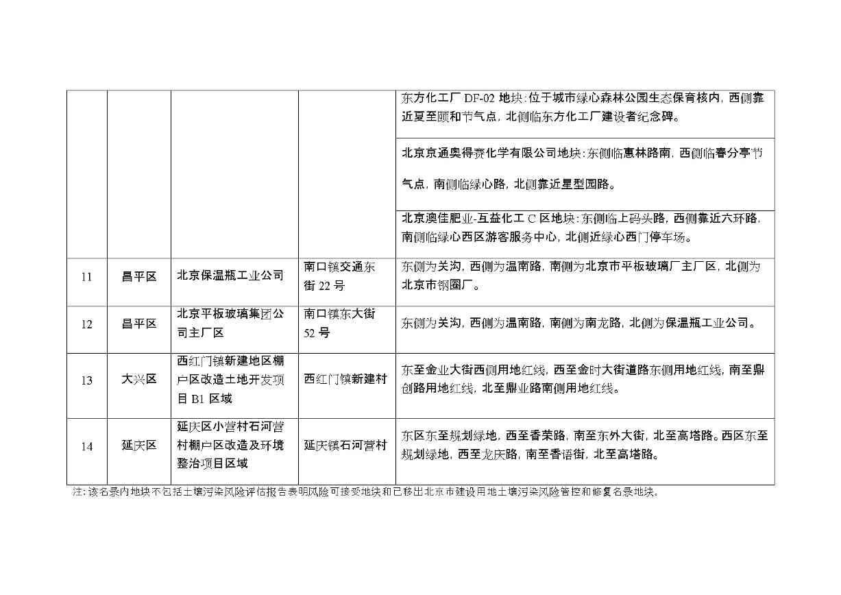
北极星环境修复网获悉,12月27日,北京市生态环境局土壤处发布了《北京市2021年度污染地块名录》。全文如下:
根据土壤污染状况调查结果,现按照《污染地块土壤环境管理办法(试行)》规定,对本市2021年度污染地块名录予以公开,详见附件。
北京市生态环境局
2021年12月23日



北极星环境修复网获悉,12月27日,北京市生态环境局土壤处发布了《北京市2021年度污染地块名录》。全文如下:
根据土壤污染状况调查结果,现按照《污染地块土壤环境管理办法(试行)》规定,对本市2021年度污染地块名录予以公开,详见附件。
北京市生态环境局
2021年12月23日


