10月18日,生态环境部办公厅正式对外发布《关于做好2023—2025年部分重点行业企业温室气体排放报告与核查工作的通知》,确定报告与核查工作范围为石化、化工、建材、钢铁、有色、造纸、民航等重点行业,年度温室气体排放量达2.6万吨二氧化碳当量(综合能源消费量约1万吨标准煤)及以上的重点企业(具体行业子类见附件1)纳入本通知年度温室气体排放报告与核查工作范围。

关于做好2023—2025年部分重点行业企业温室气体排放报告与核查工作的通知
各省、自治区、直辖市生态环境厅(局),新疆生产建设兵团生态环境局:
为加快全国碳排放权交易市场(以下简称全国碳市场)建设,规范重点行业企业温室气体排放数据管理,现将2023—2025年石化、化工、建材、钢铁、有色、造纸、民航等重点行业企业温室气体排放报告与核查有关重点工作要求通知如下。
一、工作任务
各省级生态环境部门根据本通知有关要求,组织开展重点行业企业温室气体排放报告与核查有关工作。
(一)确定报告与核查工作范围
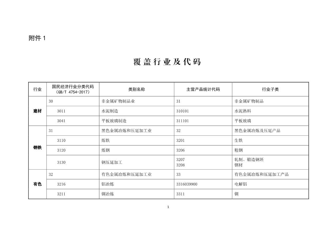
石化、化工、建材、钢铁、有色、造纸、民航等重点行业,年度温室气体排放量达2.6万吨二氧化碳当量(综合能源消费量约1万吨标准煤)及以上的重点企业(具体行业子类见附件1)纳入本通知年度温室气体排放报告与核查工作范围。
省级生态环境部门要及时将重点行业企业名单录入至全国碳市场管理平台(以下简称管理平台,网址为.cn/),并为重点行业企业开立账户。已获得管理平台账户的自备电厂企业,无需开立新的账户。
(二)组织报送年度温室气体排放报告
每年3月31日前,组织重点行业企业编制上一年度温室气体排放报告(分别核算报告企业层级排放总量和设施层级排放量),并通过管理平台报送排放报告和支撑材料(2022年度温室气体排放报告应于2023年11月17日前完成)。
各重点行业企业应按照我部公布的最新版技术文件要求进行核算与报告。其中,2023年版水泥、电解铝和钢铁行业核算与报告要求见附件2—4;其他重点行业补充数据表见附件5。在核算企业层级净购入电量或设施层级消耗电量对应的排放量时,直供重点行业企业使用且未并入市政电网、企业自发自用(包括并网不上网和余电上网的情况)的非化石能源电量对应的排放量按0计算,重点行业企业应提供相关证明材料。通过市场化交易购入使用非化石能源电力的企业,需单独报告该部分电力消费量且提供相关证明材料(包括《绿色电力消费凭证》或直供电力的交易、结算证明,不包括绿色电力证书),对应的排放量暂按全国电网平均碳排放因子进行计算。2022年度全国电网平均碳排放因子为0.5703t CO2/MWh,后续年度因子通过管理平台发布。
(三)组织开展温室气体排放报告的核查
参照《企业温室气体排放报告核查指南(试行)》(环办气候函〔2021〕130号)要求,组织开展年度排放报告的核查工作,通过管理平台填写核查报告(分行业的核查报告模板在管理平台下载),并将管理平台生成的核查数据汇总表确认盖章后报送我部。水泥、电解铝和钢铁行业企业碳排放报告核查工作应于每年9月30日前完成,其他重点行业企业碳排放报告核查工作应于每年12月31日前完成(2022年度各重点行业企业碳排放报告的核查工作应于2023年12月31日前完成)。
二、保障措施
(一)加强组织领导
重点行业企业温室气体排放报告与核查是推动全国碳市场积极有序扩大覆盖范围的基础性工作,各地应高度重视,加强组织领导,保障各项任务按期保质完成。我部将对各地落实本通知重点工作任务情况进行监督指导和调研帮扶,对突出的问题进行通报。
(二)落实工作经费保障
各地应落实温室气体排放核查及相关能力建设培训等碳排放数据质量管理相关工作所需经费。通过政府购买服务委托技术服务机构开展核查的,应尽早在每年的核查经费中提前安排下一年度核查技术服务机构所需经费,按期保质保量完成相关工作。
(三)加强能力建设
各地应结合工作实际,充实碳排放监督管理队伍力量,做好对技术服务机构的监管。加强对设区的市级生态环境部门和重点行业企业的培训和指导帮扶,推动加快健全完善企业内部碳排放管理制度,提升碳排放数据质量。工作中遇到的相关问题,请及时向我部书面反馈。

联系人:
应对气候变化司 王勇、刘文博
电话:(010)65645679
环境规划院(水泥、电解铝、钢铁行业)宋晓晖
电话:(010)89658379
国家气候战略中心(其他行业)于胜民
电话:(010)82268461
信息中心(管理平台)吴海东
电话:(010)84665799
附件:1.覆盖行业及代码
2.企业温室气体排放核算与报告填报说明 水泥熟料生产
3.企业温室气体排放核算与报告填报说明 铝冶炼
4.企业温室气体排放核算与报告填报说明 钢铁生产
5.20XX年碳排放补充数据核算报告模板
生态环境部办公厅
2023年10月14日
(此件社会公开)





