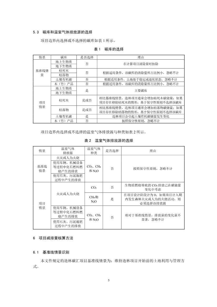
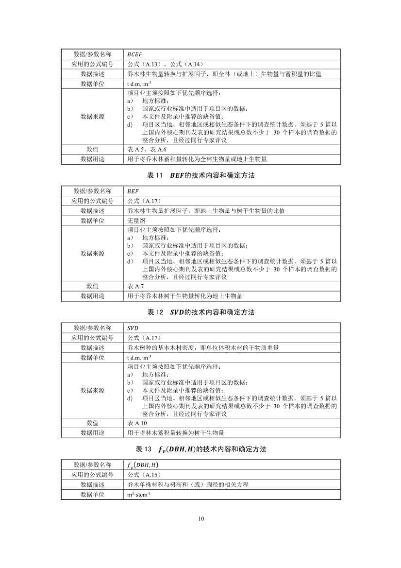
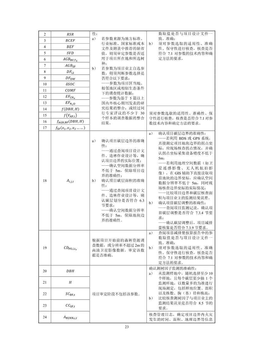
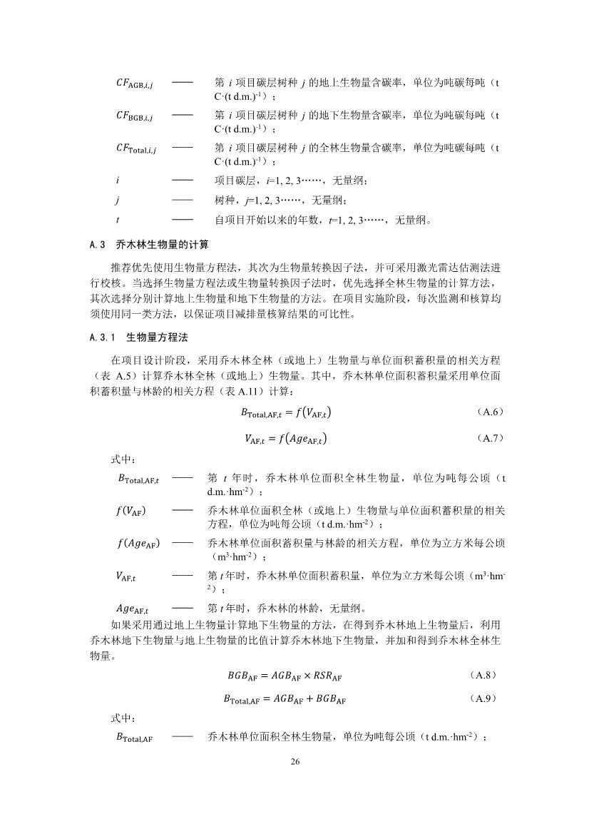
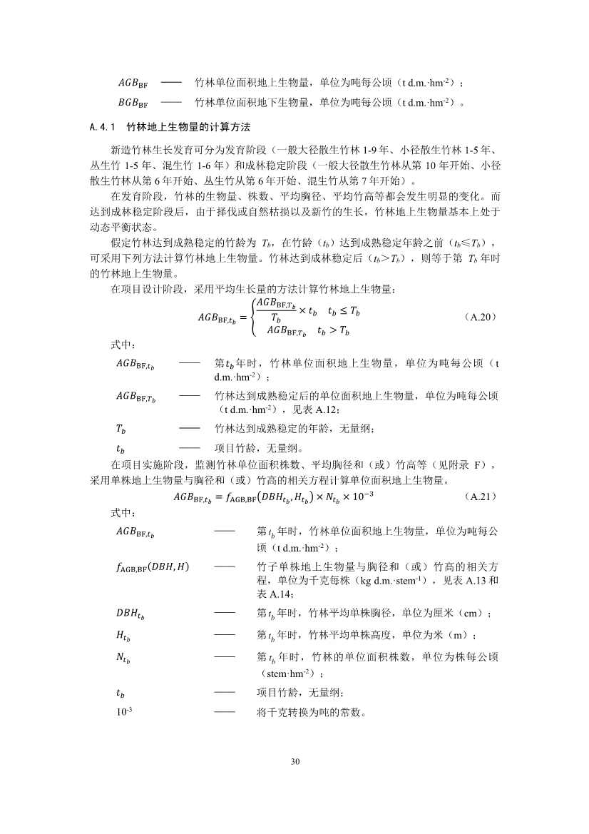
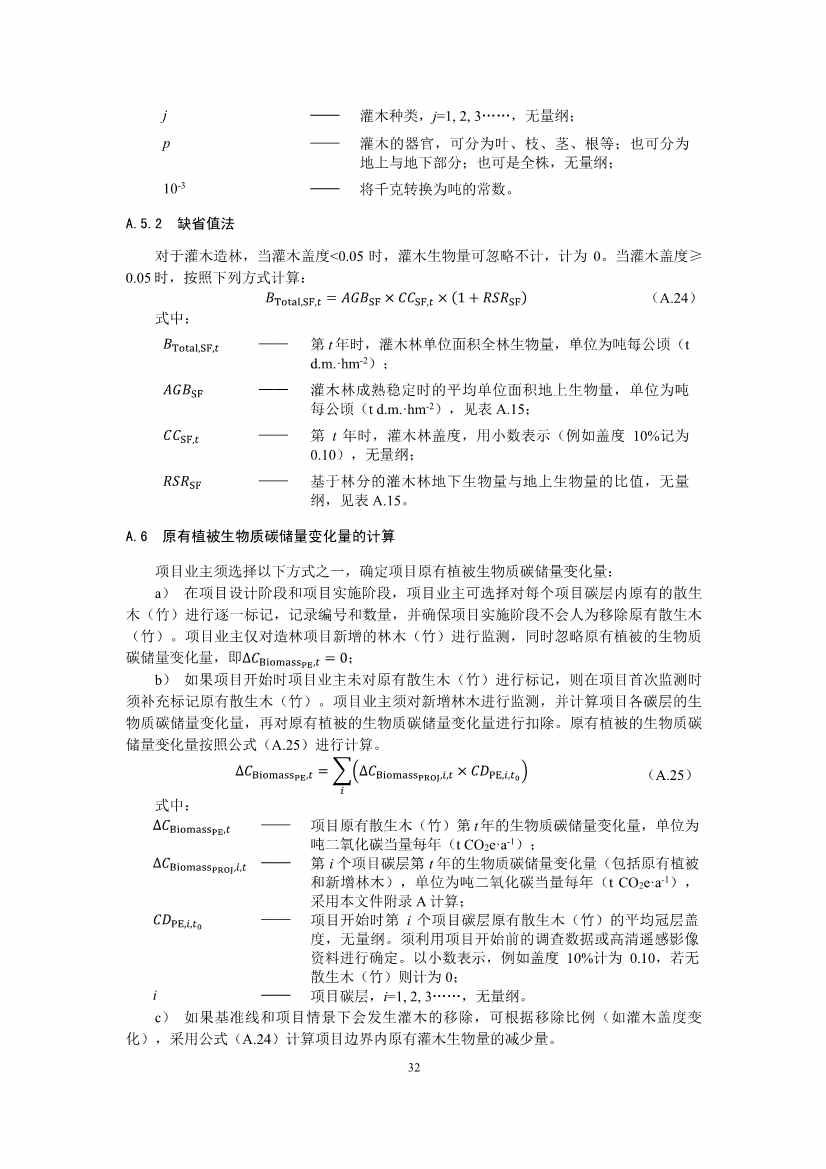
10月24日,生态环境部发布《温室气体自愿减排项目方法学 造林碳汇(CCER-14-001-V01)》。
方法学明确了造林碳汇项目开发为温室气体自愿减排项目的适用条件、减排量核算方法、监测方法、审定与核查要点等。造林碳汇方法学适用于乔木、竹子和灌木荒地造林。



































































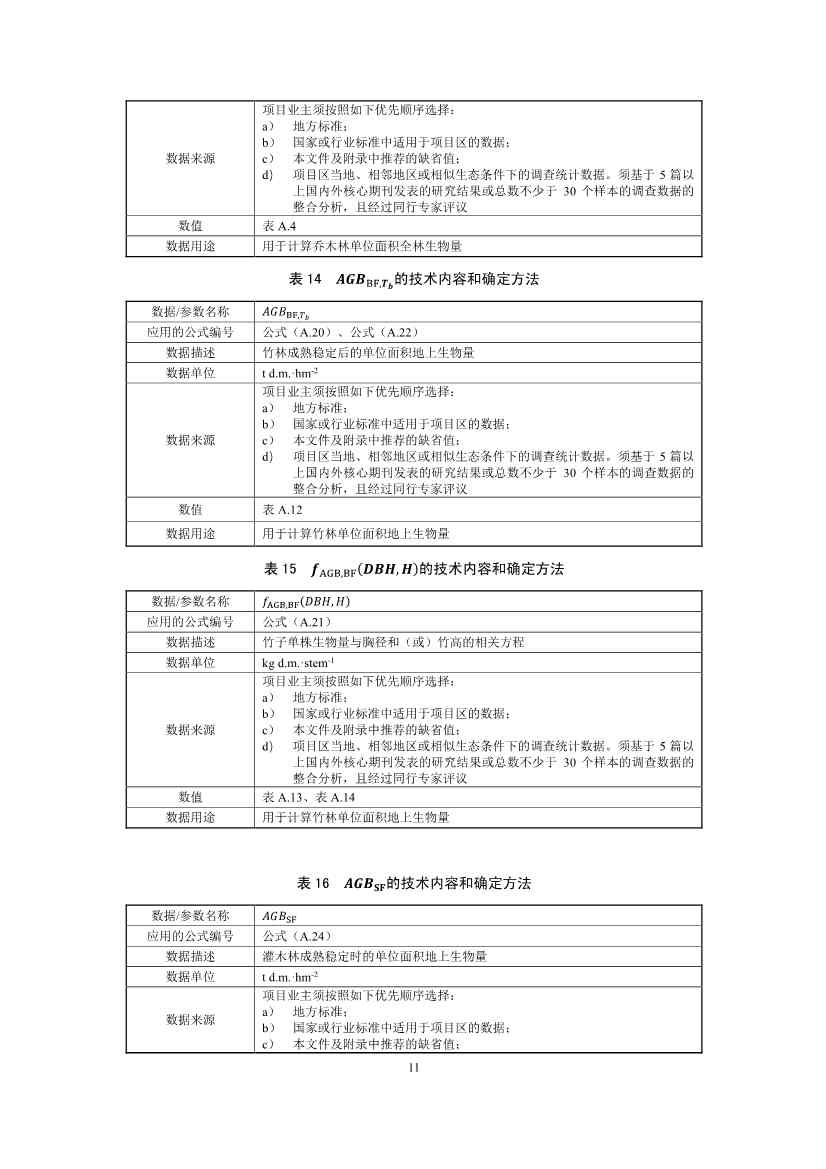
10月24日,生态环境部发布《温室气体自愿减排项目方法学 造林碳汇(CCER-14-001-V01)》。
方法学明确了造林碳汇项目开发为温室气体自愿减排项目的适用条件、减排量核算方法、监测方法、审定与核查要点等。造林碳汇方法学适用于乔木、竹子和灌木荒地造林。


































































