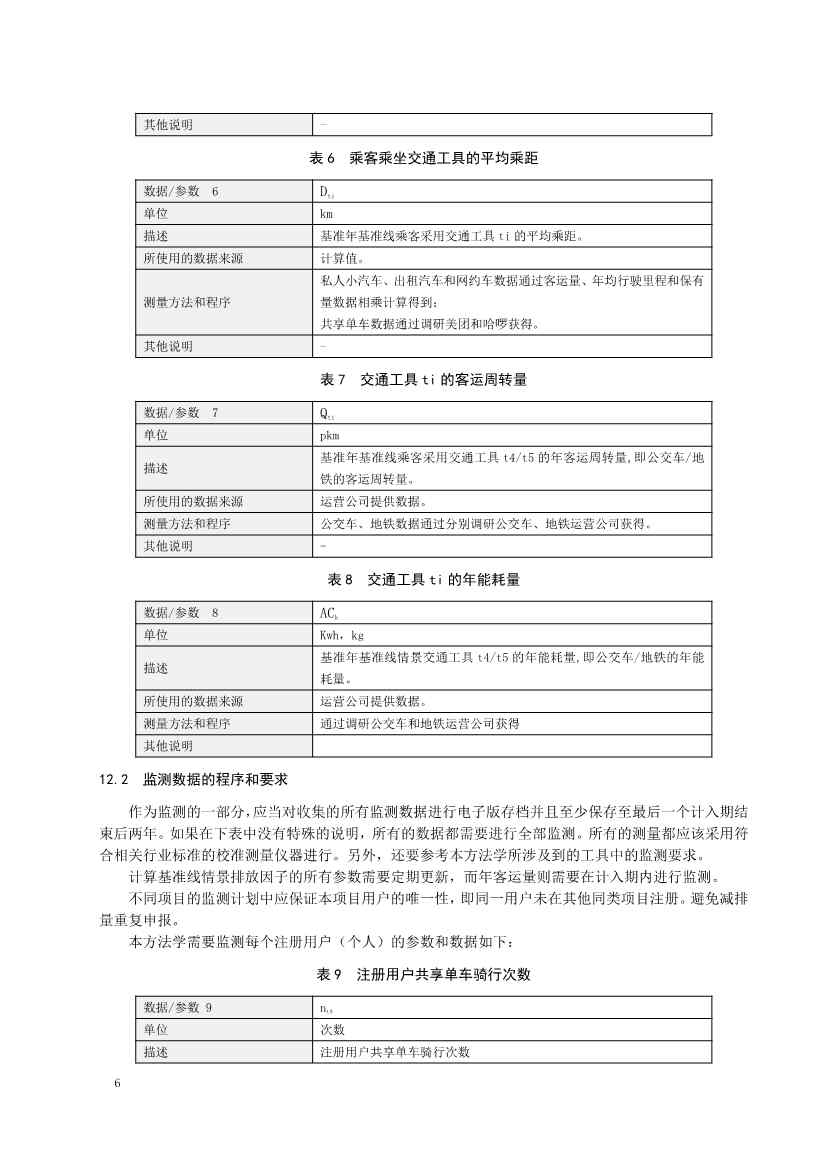
北极星碳管家网获悉,12月8日,深圳市生态环境局发布了关于印发《深圳市共享单车骑行碳普惠方法学(试行)》的通知,本《方法学》规定了在深圳碳普惠机制下,个人利用移动电话APP软件、GPS定位工具等,使用商业公司提供的共享单车作为代步工具,减少乘坐有温室气体排放的交通工具所产生的减排量的核算流程和方法。
通知如下:
深圳市生态环境局关于印发《深圳市共享单车骑行碳普惠方法学(试行)》《深圳市森林经营碳普惠方法学(试行)》的通知
各有关单位:
为推动全民形成绿色低碳生产生活方式,助力实现碳达峰与碳中和目标,根据《深圳市碳普惠管理办法》等相关文件要求,经研究并组织专家技术评估,我局已按程序开发形成《深圳市共享单车骑行碳普惠方法学(试行)》《深圳市森林经营碳普惠方法学(试行)》。现将方法学印发给你们,请协助做好深圳碳普惠体系建设工作。
附件:1.深圳市共享单车骑行碳普惠方法学(试行)
深圳市生态环境局
2022年12月8日














