北极星环境修复网获悉,4月3日,浙江省生态环境厅发布《浙江省建设用地土壤污染风险管控和修复监督管理办法(修订)》(征求意见稿),进行公开征求意见,详情如下:
浙江省生态环境厅关于公开征求《浙江省建设用地土壤污染风险管控和修复监督管理办法(修订)》(征求意见稿)意见的通知
为贯彻《浙江省土壤污染防治条例》,进一步强化建设用地土壤污染风险管控,加强地块污染调查、风险评估、管控修复效果评估以及采样检测、质控抽查全过程管理,提升数字智治能力,我厅牵头起草了《浙江省建设用地土壤污染风险管控和修复监督管理办法(修订)》(征求意见稿),现向社会公开征求意见。各机关团体、企事业单位和个人均可提出意见和建议,有关意见请于2024年5月7日前书面反馈我厅。
联系人:陆 婷,电话:0571-87995870;
吴颖娇,电话:0571-28869054;
邮箱:lutingrabbit@163.com
地址:杭州市学院路117号
附件:
1. 浙江省建设用地土壤污染风险管控和修复监督管理办法(修订)(征求意见稿)
2.编制说明
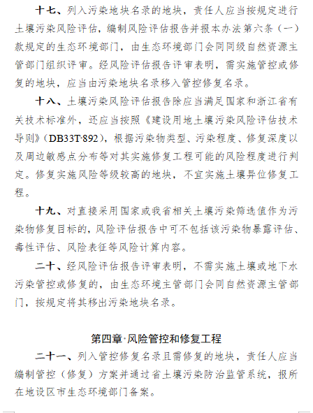
浙江省建设用地土壤污染风险管控和修复监督管理办法(修订)(征求意见稿)



















