关于《重金属污染耕地安全利用及跟踪监测技术指南》公开征求意见的公告


您好,清泽环保科技有限公司官网
行业动态
您的位置: 首页 > 行业动态
.

行业动态

推荐服务

关于《重金属污染耕地安全利用及跟踪监测技术指南》公开征求意见的公告

发布时间:2026-02-23 04:43:55人气:

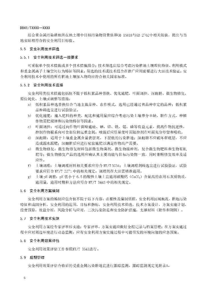
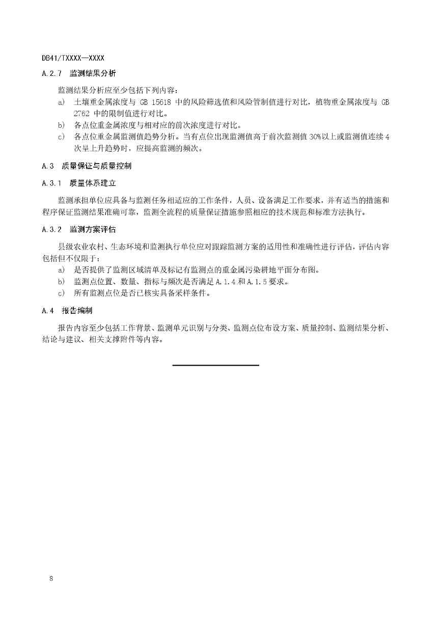
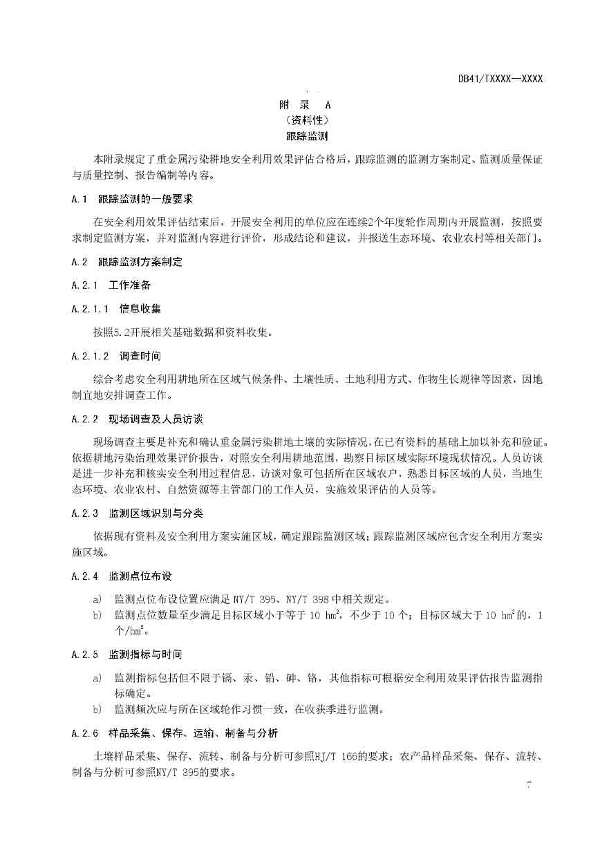
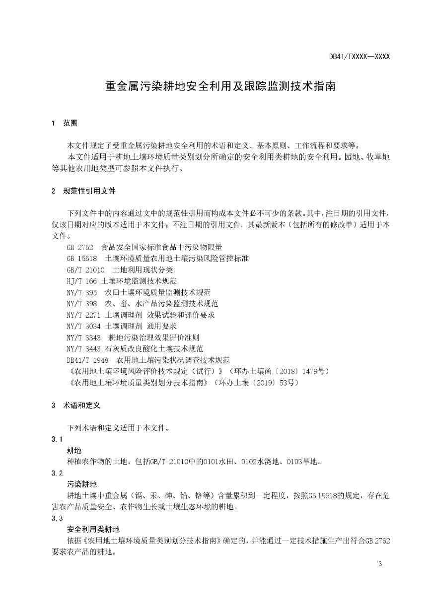
北极星环境修复网获悉,4月23日,河南发布关于《重金属污染耕地安全利用及跟踪监测技术指南》公开征求意见的公告,详情如下:

关于《重金属污染耕地安全利用及跟踪监测技术指南》公开征求意见的公告(图1)

关于《重金属污染耕地安全利用及跟踪监测技术指南》公开征求意见的公告(图2)

关于《重金属污染耕地安全利用及跟踪监测技术指南》公开征求意见的公告(图3)

关于《重金属污染耕地安全利用及跟踪监测技术指南》公开征求意见的公告(图4)

关于《重金属污染耕地安全利用及跟踪监测技术指南》公开征求意见的公告(图5)

关于《重金属污染耕地安全利用及跟踪监测技术指南》公开征求意见的公告(图6)

关于《重金属污染耕地安全利用及跟踪监测技术指南》公开征求意见的公告(图7)

关于《重金属污染耕地安全利用及跟踪监测技术指南》公开征求意见的公告(图8)

关于《重金属污染耕地安全利用及跟踪监测技术指南》公开征求意见的公告(图9)


推荐资讯

    标签arclist报错:指定属性 typeid 的栏目ID不存在。