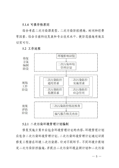
四川省生态环境厅6月20日印发《四川省建设用地土壤修复二次污染防控技术指南》,本指南规定了四川省建设用地土壤污染修复工程二次污染防控的原则、措施和相关技术要求。本指南适用于四川省建设用地土壤污染修复工程中的二次污染防控。风险管控工程中的二次污染防控可参照本指南执行。
关于印发《四川省建设用地土壤修复二次污染防控技术指南》的通知
各市(州)生态环境局:
依据《中华人民共和国土壤污染防治法》第四十条规定,为防控建设用地土壤修复中造成二次污染,我厅组织制定了《四川省建设用地土壤修复二次污染防控技术指南》,自印发之日起施行。






















