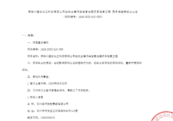
北极星环境修复网获悉,7月20日,江苏省招标投标公共服务平台发布原徐州盛安化工科技有限公司地块土壤污染修复治理项目修复工程竞争性磋商终止公告。

公告显示,项目终止原因为“出现影响采购公正的违规行为的,现终止本项目的采购活动,重新开展采购活动”。
据悉,7月13日,原徐州盛安化工科技有限公司地块土壤污染修复治理项目修复工程中标结果公示,中标人为浙江益壤环保科技有限公司,中标价为228万元。
北极星环境修复网获悉,7月20日,江苏省招标投标公共服务平台发布原徐州盛安化工科技有限公司地块土壤污染修复治理项目修复工程竞争性磋商终止公告。

公告显示,项目终止原因为“出现影响采购公正的违规行为的,现终止本项目的采购活动,重新开展采购活动”。
据悉,7月13日,原徐州盛安化工科技有限公司地块土壤污染修复治理项目修复工程中标结果公示,中标人为浙江益壤环保科技有限公司,中标价为228万元。