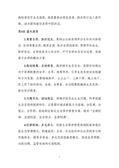
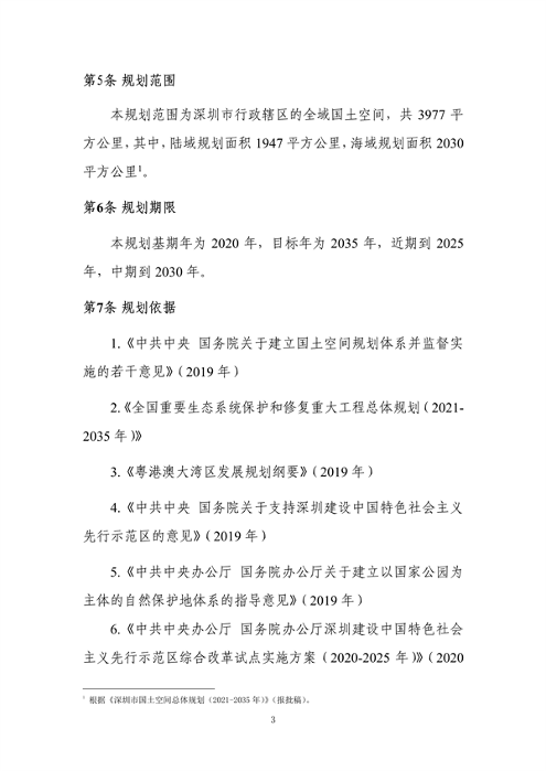
12月16日,深圳市规划和自然资源局发布《深圳市国土空间生态保护修复规划(2021-2035年)》,本规划是深圳市国土空间规划体系的重要专项规划,是落实市级国土空间总体规划生态保护格局和自然资源保护目标,统筹全市生态保护修复工作的行动纲领,是编制全市生态修复年度计划、区级国土空间生态保护修复规划、生态保护修复项目实施方案,开展生态保护修复活动的法定依据。深圳市域范围内与国土空间生态保护修复相关的行为,应符合本规划。






















上一页1234下一页
12月16日,深圳市规划和自然资源局发布《深圳市国土空间生态保护修复规划(2021-2035年)》,本规划是深圳市国土空间规划体系的重要专项规划,是落实市级国土空间总体规划生态保护格局和自然资源保护目标,统筹全市生态保护修复工作的行动纲领,是编制全市生态修复年度计划、区级国土空间生态保护修复规划、生态保护修复项目实施方案,开展生态保护修复活动的法定依据。深圳市域范围内与国土空间生态保护修复相关的行为,应符合本规划。





















