河北发布《建设用地土壤污染风险筛选值》 2023年1月27日正式实施!


您好,清泽环保科技有限公司官网
行业动态
您的位置: 首页 > 行业动态
.

行业动态

推荐服务

河北发布《建设用地土壤污染风险筛选值》 2023年1月27日正式实施!

发布时间:2026-02-16 04:40:45人气:

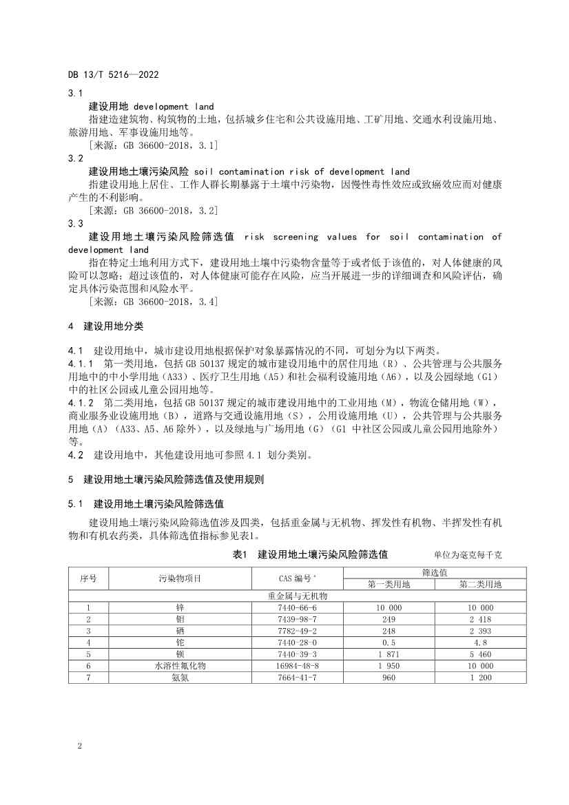
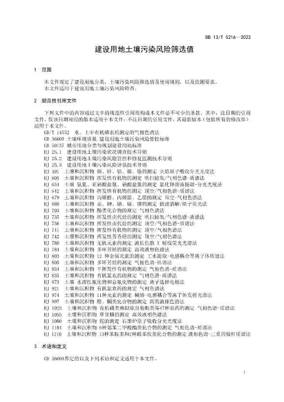
北极星环境修复网获悉,2023年1月4日,河北省市场监督管理局发布《建设用地土壤污染风险筛选值》,2023年1月27日开始实施。本文件规定了建设用地分类,土壤污染风险筛选值及使用规则,以及监测要求。 本文件适用于建设用地土壤污染风险筛查。

河北发布《建设用地土壤污染风险筛选值》 2023年1月27日正式实施!(图1)

河北发布《建设用地土壤污染风险筛选值》 2023年1月27日正式实施!(图2)

河北发布《建设用地土壤污染风险筛选值》 2023年1月27日正式实施!(图3)

河北发布《建设用地土壤污染风险筛选值》 2023年1月27日正式实施!(图4)

河北发布《建设用地土壤污染风险筛选值》 2023年1月27日正式实施!(图5)

河北发布《建设用地土壤污染风险筛选值》 2023年1月27日正式实施!(图6)

河北发布《建设用地土壤污染风险筛选值》 2023年1月27日正式实施!(图7)

河北发布《建设用地土壤污染风险筛选值》 2023年1月27日正式实施!(图8)

河北发布《建设用地土壤污染风险筛选值》 2023年1月27日正式实施!(图9)

河北发布《建设用地土壤污染风险筛选值》 2023年1月27日正式实施!(图10)


推荐资讯

    标签arclist报错:指定属性 typeid 的栏目ID不存在。