技术服务
您好,清泽环保科技有限公司官网
加入收藏
网站首页
技术服务
废物处理服务
环境服务
行业动态
产业新闻
关于我们
您的位置:
首页
>
技术服务
.
技术服务
废物处理服务
环境服务
推荐服务
湖北省第三批建设用地土壤污染风险管控和修复名录发布 共30家
时间:2026-02-04 04:41:31
浏览量:857
2021年土壤环境修复行业市场分析报告
时间:2026-02-04 04:41:29
浏览量:517
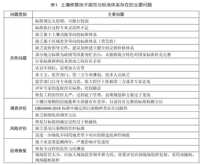
我国土壤修复行业发展中的主要问题与对策建议
时间:2026-02-04 04:41:28
浏览量:881
河南省生态环境厅关于更新河南省污染地块土壤污染 风险管控和修复名录的公告
时间:2026-02-04 04:41:25
浏览量:824
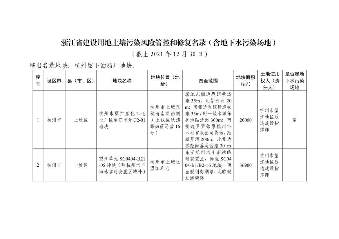
浙江发布建设用地土壤污染风险管控和修复名录(含地下水污染场地)2021年12月30日更新 共89家
时间:2026-02-04 04:41:25
浏览量:906
首页
上一页
220
221
222
223
224
下一页
末页
推荐资讯
©2025 清泽环保科技有限公司 版权所有 备案号:
鲁ICP备2025202911号-81
网站地图