北海市生态环境局印发北海市土壤污染重点监管单位名录(2022年修订),详情如下:
北海市生态环境局关于印发北海市土壤污染重点监管单位名录(2022年修订)的通知
北环函〔2022〕298号
各县区生态环境局、市生态环境执法支队,有关单位:
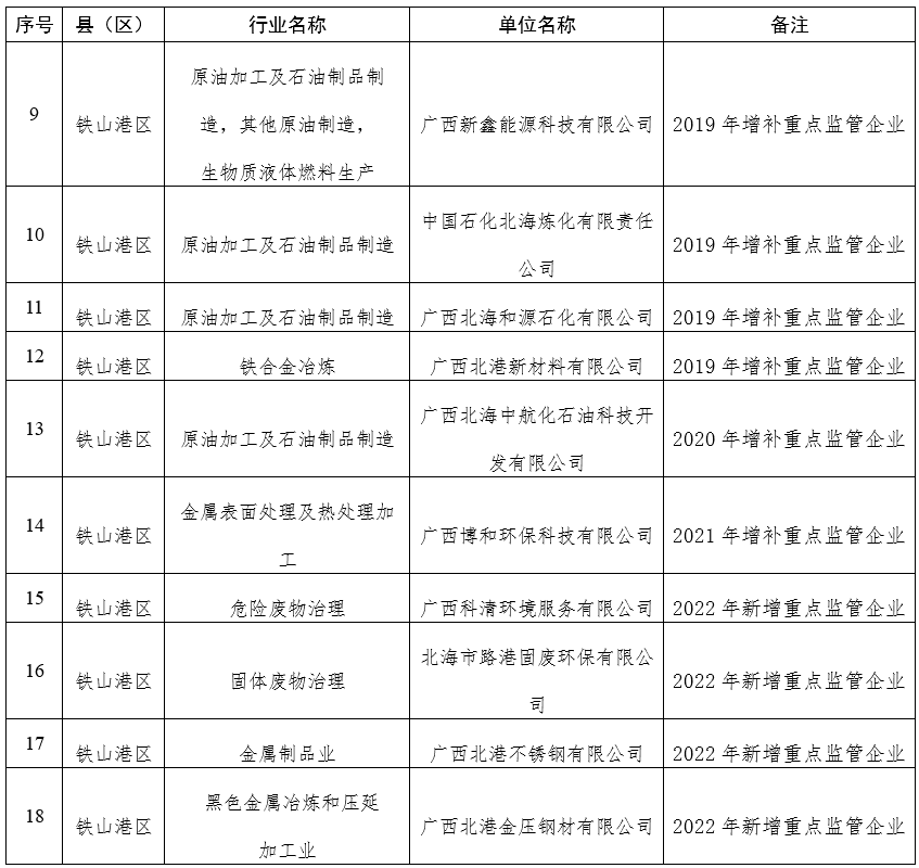
为贯彻落实《中华人民共和国土壤污染防治法》《工矿用地土壤环境管理办法(试行)》《广西壮族自治区土壤污染防治条例》等相关法规文件要求,进一步加强对土壤污染重点监管单位的监督管理,根据《广西壮族自治区生态环境厅关于印发广西壮族自治区土壤污染重点监管单位名录(2022年修订)的通知》(桂环函〔2022〕1607号,附件2),我局对北海市土壤污染重点监管单位名录进行修订更新(见附件3),现印发给你们并就有关事项通知如下:
一、切实履行隐患排查义务
土壤污染重点监管单位应根据《重点监管单位土壤污染隐患排查指南(试行)》要求,建立土壤污染隐患排查制度并开展排查,保证持续有效防止有毒有害物质渗漏、流失、扬散。2022年新增的重点监管单位应当从名录发布之日起一年内完成一次全面、系统的土壤污染隐患排查,已完成首次隐患排查的重点监管单位按《重点监管单位土壤污染隐患排查指南(试行)》的要求定期开展排查。
二、定期开展土壤和地下水环境监测
土壤污染重点监管单位应按照《工业企业土壤和地下水自行监测技术指南(试行)》(HJ1209-2021)制定、实施土壤和地下水自行监测方案,将监测数据报我局备案并向社会公开监测结果,土壤污染重点监管单位土壤和地下水自行监测结果存在异常的,应及时补充开展土壤污染隐患排查。
三、加强有毒有害物质备案管理
土壤污染重点监管单位应严格控制有毒有害物质排放,并按年度向我局报告排放情况。地下储罐储存有毒有害物质的重点监管单位,应自名录发布之日起2个月内将地下储罐的信息报我局备案。
四、将土壤污染防治义务纳入排污许可证
各土壤污染重点监管单位应尽快申请变更或核发排污许可证,将以下法定义务在排污许可证中明确载明:
(一)严格控制有毒有害物质排放,并按年度向生态环境主管部门报告排放情况;
(二)建立土壤污染隐患排查制度,保证持续有效防止有毒有害物质渗漏、流失、扬散;
(三)制定、实施自行监测方案,并将监测数据报生态环境主管部门。
五、落实土壤污染状况调查义务
土壤污染重点监管单位在终止生产经营活动前,应当按照《中华人民共和国土壤污染防治法》《工矿用地土壤环境管理办法(试行)》等法律法规要求开展土壤污染状况调查,并将相关报告上传全国污染地块土壤环境管理信息系统。各县区生态环境局要督促和指导辖区内重点监管单位开展土壤污染状况调查工作。
六、其他
(一)各级生态环境部门对土壤污染重点单位周边开展土壤和地下水监测、或对重点单位实施资料核查或现场检查时,被检查单位应予以配合,如实反映情况,并提供必要的资料。
(二)正常生产的土壤污染重点监管单位按照《中华人民共和国土壤污染防治法》《广西壮族自治区土壤污染防治条例》等要求履行相关义务,市生态环境执法支队和各县区生态环境局要加强帮扶指导和监督管理。
(三)对于停产且不具备条件开展隐患排查和自行监测的重点监管单位,市生态环境执法支队和各县区生态环境局应将其纳入日常监督管理范围,定期开展巡查,及时消除污染隐患。




