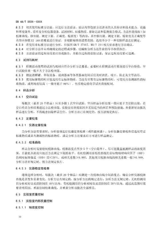
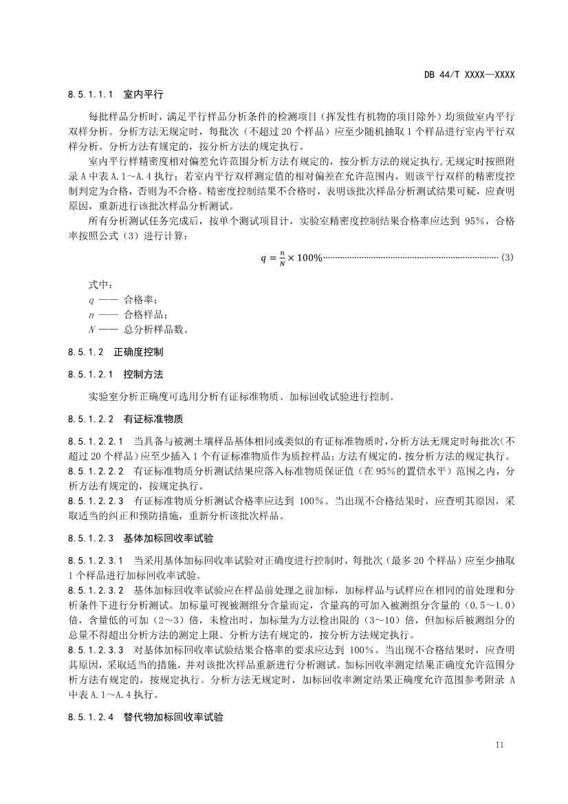
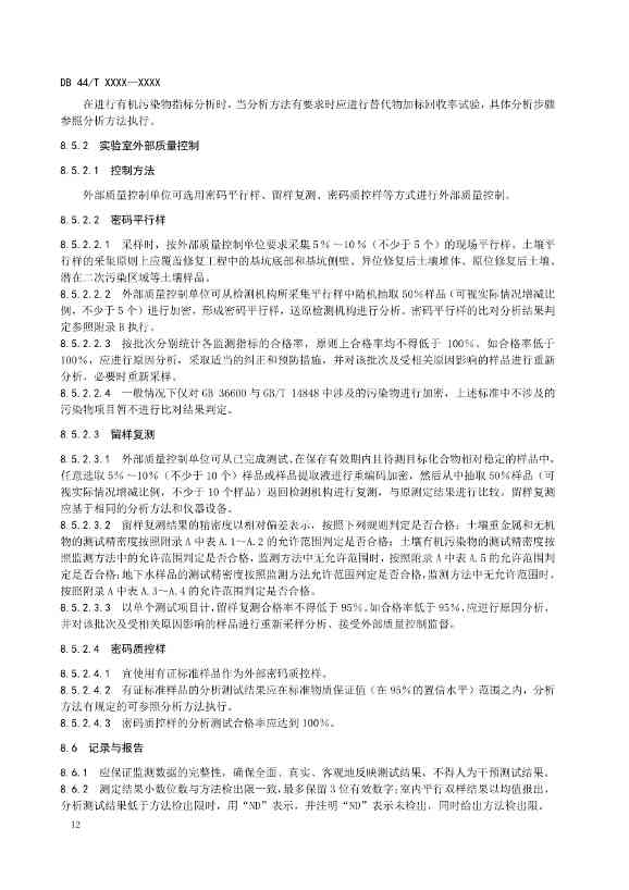
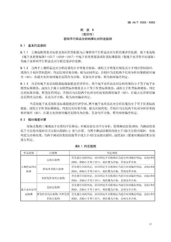
北极星环境修复网获悉,9月2日,广东省生态环境厅发布关于公开征求《建设用地土壤污染修复效果评估监测质量控制技术规范》意见的公告,为了做好土壤污染修复效果评估监测及风险管控监测工作,为全省建设用地土壤污染修复效果评估监测工作提供统一的质量控制技术依据,制定本文件。本文件规定了建设用地土壤污染修复效果评估与风险管控监测的全过程质量控制技术要求。本文件亦可作为开展建设用地土壤污染修复效果评估与风险管控监测质量监督的技术参照文件。
关于公开征求《建设用地土壤污染修复效果评估监测质量控制技术规范》意见的公告
征集时间:2022年9月2日-2022年10月8日
为贯彻落实《中华人民共和国土壤污染防治法》《土壤污染防治行动计划》《污染地块土壤环境管理办法(试行)》《广东省实施<中华人民共和国土壤污染防治法>办法》《广东省土壤污染防治行动计划实施方案》《污染地块风险管控与土壤修复效果评估技术导则》等相关工作要求,指导建设用地土壤污染修复效果评估监测质量控制工作,推动提高效果评估工作质量,我厅组织编制了《建设用地土壤污染修复效果评估监测质量控制技术规范(征求意见稿)》。为提高我省地方标准的科学性和适用性,根据《广东省标准化条例》《生态环境标准管理办法》等有关要求,现向社会各界公开征求对广东省《建设用地土壤污染修复效果评估监测质量控制技术规范(征求意见稿)》推荐性标准的意见。请有关单位及个人于2022年10月8日前将意见和建议填入《广东省地方标准征求意见反馈表》,以电子邮件形式反馈至省生态环境厅生态与土壤处,并抄送标准主要起草单位。
省生态环境厅生态与土壤处联系人:周海燕 020-83624762 zhouhaiyan@gdee.gd.gov.cn
标准主要起草单位联系人:周志军 020-83399440 914564526@qq.com






















