河南建设用地土壤污染风险筛选值(征求意见稿)


您好,清泽环保科技有限公司官网
废物处理服务
.
推荐服务

河南建设用地土壤污染风险筛选值(征求意见稿)

发布时间:2026-02-13 04:43:43人气:

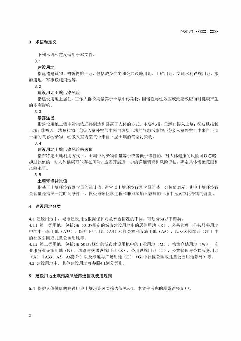
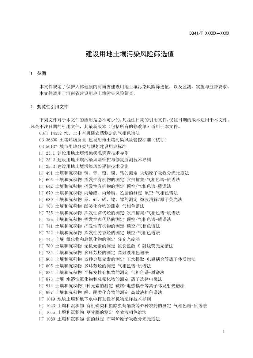
为贯彻落实《中华人民共和国土壤污染防治法》《河南省土壤污染防治条例》等法律法规要求,加强建设用地土壤环境监管,保障人居环境安全,结合河南实际,河南印发《建设用地土壤污染风险筛选值(征求意见稿)》。全文如下:

河南建设用地土壤污染风险筛选值(征求意见稿)(图1)

河南建设用地土壤污染风险筛选值(征求意见稿)(图2)

河南建设用地土壤污染风险筛选值(征求意见稿)(图3)

河南建设用地土壤污染风险筛选值(征求意见稿)(图4)

河南建设用地土壤污染风险筛选值(征求意见稿)(图5)

河南建设用地土壤污染风险筛选值(征求意见稿)(图6)

河南建设用地土壤污染风险筛选值(征求意见稿)(图7)

河南建设用地土壤污染风险筛选值(征求意见稿)(图8)

河南建设用地土壤污染风险筛选值(征求意见稿)(图9)


推荐资讯

    标签arclist报错:指定属性 typeid 的栏目ID不存在。